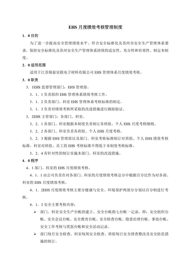
登录
内容
内容
文库
首页
分类
文库专题
文档悬赏
文库移动端
网盘资源
标签库
智安生态
资讯
AI助手
智安导航
智安培训
考培中心
VIP
签到
文库
安全生产/应急管理
制度及规程
管理制度
【02】EHS月度绩效考核管理制度(11页).doc
DOC
9页
下载0
2023-11-25
浏览385
收藏0
点赞0
评分-
30积分
温馨提示:当前文档最多只能预览 6 页,若文档总页数超出了 6 页,请下载原文档以浏览全部内容。
剩余3页未读,
下载浏览全部
收藏
已收藏
文档描述
【02】EHS月度绩效考核管理制度(11页).doc
下载提示
欢迎注册登陆领取积分/会员免费下载--获取途径:
1.上传文档获得2积分 2.签到获取。 3.个人中心获取邀请链接邀请好友获取积分 4.参加首页活动免费获取7天/90天会员
AI助手
|
联系客服
安全生产资讯
微信公众号:安全生产资讯 作者 关注公众号免费获取文档
未认证用户
查看用户
该文档于
上传
推荐文档
有限空间安全管理制度(2024年修订).docx
2023年度安全总监年度工作总结.docx
最新文档
用电安全操作规程(上墙).doc
汽车4S店安全生产管理制度.pdf
【防化服制度】防化服的使用、保养注意事项.docx
【安全总监模板】XX公司安全总监制度(3页).docx
【防化服制度】空气呼吸器与防化服的使用方法.docx
【制度】4领导干部带班管理制度.docx
“四新”管理制度(新技术、新工艺、新设备、新材料).docx
【制度】37安全管理机构设置和安全管理人员的管理制度.docx
【安全总监文件】湖北省《关于在重点行业领域生产经营单位建立安全总监制度的通知》.docx
【安全总监文件】山东省关于贯彻落实《山东省生产经营单位安全总监制度实施办法(试行)》的通知.docx
您正在使用低版本浏览器,为了获得更良好的体验,建议您升级浏览器,为您推荐:
谷歌浏览器
火狐浏览器
360浏览器
×
文库主页
上传文档
智安导航
安全资讯
智安ai
智安培训