登录
内容
内容
文库
首页
分类
文库专题
文档悬赏
文库移动端
网盘资源
标签库
智安生态
资讯
AI助手
智安导航
智安培训
考培中心
VIP
签到
文库
企管/人资/营销
市场营销
销售业绩
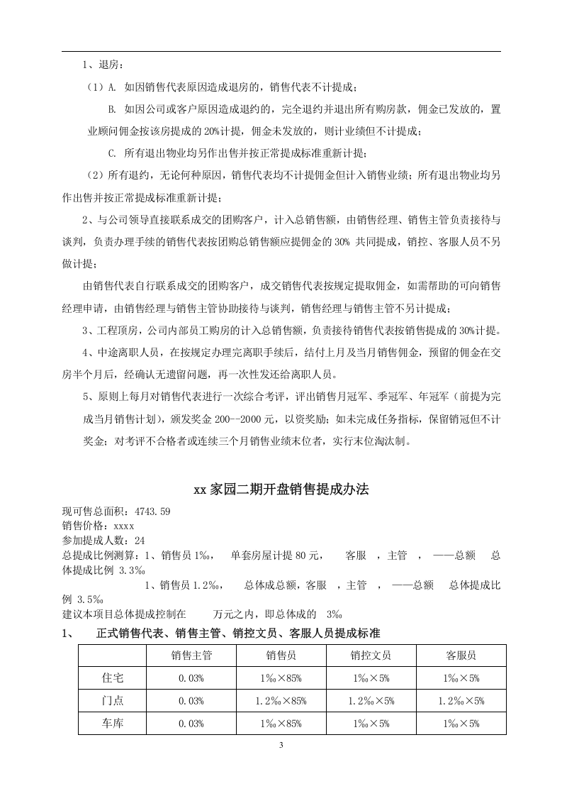
房地产销售部、策划部绩效考核与提成管理办.doc
DOC
6页
下载0
2024-01-04
浏览59
收藏0
点赞0
评分-
30积分
收藏
已收藏
文档描述
房地产销售部、策划部绩效考核与提成管理办.doc
下载提示
欢迎注册登陆领取积分/会员免费下载--获取途径:
1.上传文档获得2积分 2.签到获取。 3.个人中心获取邀请链接邀请好友获取积分 4.参加首页活动免费获取7天/90天会员
AI助手
|
联系客服
安达天下
这个人很懒,什么都没留下
未认证用户
查看用户
该文档于
上传
推荐文档
最新文档
营销人员的业绩提成设计的八个维度.docx
新东方如何设计销售绩效.docx
销售团队高增长目标下的提成和绩效奖金设计.docx
销售人员提成、员工绩效工资在征收社保时,有无特殊规定.docx
销售人员激励20法,全面解决业绩不佳的系列问题.docx
销售人员的绩效考核做不好,因为你做错了.docx
销售绩效管理计划,让员工受到激励而非产生抵触.docx
销售岗位的绩效考核及工资怎么设置.docx
市场销售人员绩效考核指标.doc
如何做好销售人员的绩效管理.docx
您正在使用低版本浏览器,为了获得更良好的体验,建议您升级浏览器,为您推荐:
谷歌浏览器
火狐浏览器
360浏览器
×
文库主页
上传文档
智安导航
安全资讯
智安ai
智安培训