文库 安全生产/应急管理 制度及规程 管理制度

安全生产指标考核办法.docx

DOCX   3页   下载15   2024-04-29   浏览11296   收藏34   点赞38   评分-   1931字   60积分
安全生产指标考核办法.docx 第1页
安全生产指标考核办法.docx 第2页
安全生产指标考核办法.docx 第3页
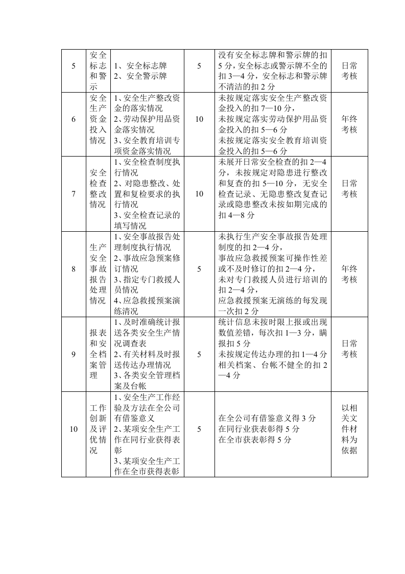
安全生产指标考核办法 为全面落实安全生产控制指标和安全生产目标,减少和杜绝生产安全事故的发生,促进企业安全、健康、快速、协调发展,依据公司下达的安全生产控制指标和安全生产目标,特制定安全生产考核办法如下: 1、考核内容 a) 控制指标有:各类事故起数、伤亡人数、一般机械设备事故、轻伤负伤率、火灾事故。 b) 工作目标有:安全生产例会、安全生产教育培训、重大事故隐患监控、安全专项整治、安全生产投入、事故报告和应急组织、安全生产档案管理、工作创新等情况;以及安全设施、安全标志、安全警示的设置率,安全隐患整改率,劳动用品发放率等。 2、考核办法 a) 考核采取日常监督评价和年终考核相结合的方式进行。日常监督评价由每季度控制指标完成情况和日常对工作目标落实情况的检查组成。年终考核由实际考察考核和综合考核组成。 b) 考核分值计算:根据 分公司 安全生产工作考核评价标准,总分100分计算,其中安全生产控制指标为40分,工作目标为60分。考核采用逐项扣分办法,每项扣分直至该项标准分扣完为止。, c) 考核结果的档次划分:考核结果分为“较差、一般、比较突出、突出”四个档次。总分60分以下的定为“较差”,60——79分定为“一般”,80——89分定为“比较突出”90分(含90分)以上定为“突出”。 比较突出奖励 1000元,一般不奖不罚,较差罚款500元。奖励经费由企业安全生产管理经费中支出。 本办法适用于本 集团 各 公司 完成年度安全生产控制指标和工作目标的考核。 年度安全生产控制指标和工作目标的考核表 序号 考核 目标 评价要点 分数 100分 标准要求和评价办法 备注 1 控制 目标 1、伤亡事故起数 2、伤亡人数 40 不超过下达控制指标的不扣分 轻伤事故每发生一起扣5分,重伤事故每发生一起扣15分,发生死亡事故扣30分, 2 安全生产责任制落实 1、将安全生产工作 列 入重要议事日程,并由 部门主管 亲自抓(听 取 汇报或 检查 ),亲自布署 2、每季召天一次安全生产例会,部署安全生产工作 3、各班组签订安全生产责任状 4、奖罚制度落实 5 领导亲自召开安全生产年会,达不到的扣2—4分,按要求召开安全生产工作例会的不扣分,每少一次扣2分,无会议记录的每少一次扣1分,未对安全生产责任状进行分解的扣3分,奖罚制度未落实或落实不到位的扣2—4分。 每年末实地考核 3 安全生产教育培训 1、安全生产宣传教育工作情况 2、安全月活动情况 5 未展开安全生产宣传教育活动的扣2—4分,未组织三级教育或组织不力的扣2—4分,培训率低、组
安全生产指标考核办法.docx
下载提示

欢迎注册登陆领取积分/会员免费下载--获取途径:

1.上传文档获得2积分      2.签到获取。  3.个人中心获取邀请链接邀请好友获取积分   4.参加首页活动免费获取7天/90天会员

AI助手联系客服