文库 法规规章标准库 EHS法律规章政策 规章政策通知

2022年2月1日施行《税务规范性文件制定管理办法》.docx

付费文档 积分文档 办法 规范 DOCX   16页   下载0   2023-08-12   浏览20   收藏0   点赞0   评分-   6128字   免费文档
温馨提示:当前文档最多只能预览 5 页,若文档总页数超出了 6 页,请下载原文档以浏览全部内容。
2022年2月1日施行《税务规范性文件制定管理办法》.docx 第1页
2022年2月1日施行《税务规范性文件制定管理办法》.docx 第2页
2022年2月1日施行《税务规范性文件制定管理办法》.docx 第3页
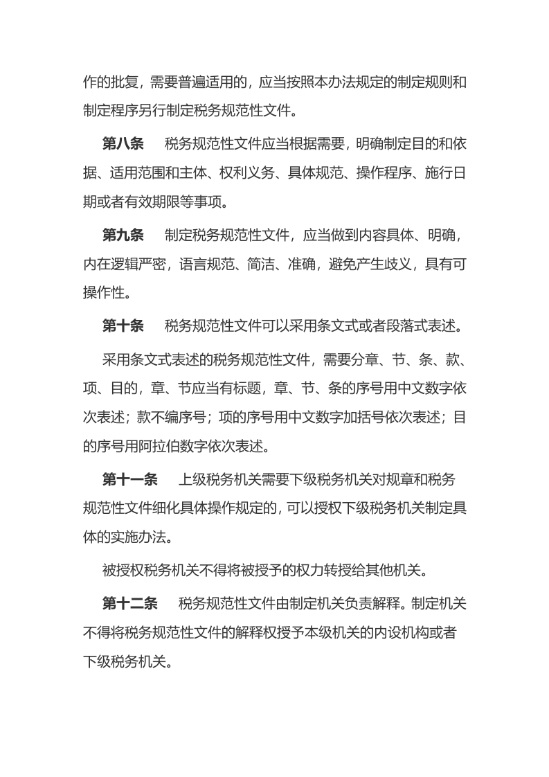
2022年2月1日施行《税务规范性文件制定管理办法》.docx 第4页
2022年2月1日施行《税务规范性文件制定管理办法》.docx 第5页
剩余11页未读, 下载浏览全部
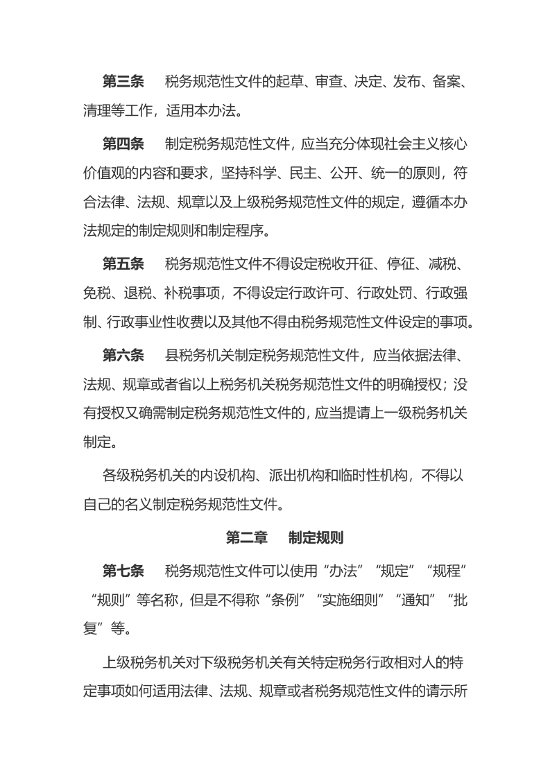
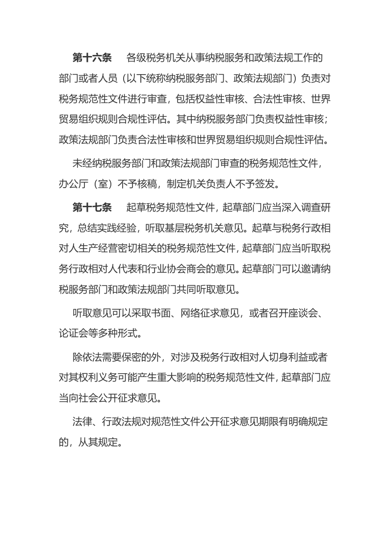
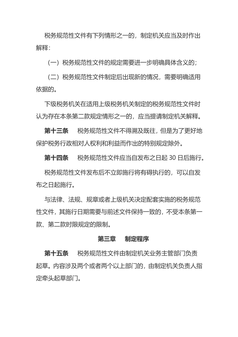
税务规范性文件制定管理办法 (2017年5月16日国家税务总局令第41号公布,根据2019年 11月26日国家税务总局令第50号第一次修正,根据2021年 12月31日国家税务总局令第53号第二次修正)   第一章  总则 第一条   为了规范税务规范性文件制定和管理工作,落实税收法定原则,建设规范统一的税收法律制度体系,优化税务执法方式,促进税务机关依法行政,保障税务行政相对人的合法权益,根据《中华人民共和国立法法》《规章制定程序条例》等法律法规和有关规定,结合税务机关工作实际,制定本办法。 第二条   本办法所称税务规范性文件,是指县以上税务机关依照法定职权和规定程序制定并发布的,影响纳税人、缴费人、扣缴义务人等税务行政相对人权利、义务,在本辖区内具有普遍约束力并在一定期限内反复适用的文件。 国家税务总局制定的税务部门规章,不属于本办法所称的税务规范性文件。 第三条   税务规范性文件的起草、审查、决定、发布、备案、清理等工作,适用本办法。 第四条   制定税务规范性文件,应当充分体现社会主义核心价值观的内容和要求,坚持科学、民主、公开、统一的原则,符合法律、法规、规章以及上级税务规范性文件的规定,遵循本办法规定的制定规则和制定程序。 第五条   税务规范性文件不得设定税收开征、停征、减税、免税、退税、补税事项,不得设定行政许可、行政处罚、行政强制、行政事业性收费以及其他不得由税务规范性文件设定的事项。 第六条   县税务机关制定税务规范性文件,应当依据法律、法规、规章或者省以上税务机关税务规范性文件的明确授权;没有授权又确需制定税务规范性文件的,应当提请上一级税务机关制定。 各级税务机关的内设机构、派出机构和临时性机构,不得以自己的名义制定税务规范性文件。 第二章  制定规则 第七条   税务规范性文件可以使用“办法”“规定”“规程”“规则”等名称,但是不得称“条例”“实施细则”“通知”“批复”等。 上级税务机关对下级税务机关有关特定税务行政相对人的特定事项如何适用法律、法规、规章或者税务规范性文件的请示所作的批复,需要普遍适用的,应当按照本办法规定的制定规则和制定程序另行制定税务规范性文件。 第八条   税务规范性文件应当根据需要,明确制定目的和依据、适用范围和主体、权利义务、具体规范、操作程序、施行日期或者有效期限等事项。 第九条   制定税务规范性文件,应当做到内容具体、明确,内在逻辑严密,语言规范、简洁、准确,避免产生歧义,具有可操作性。 第十条
2022年2月1日施行《税务规范性文件制定管理办法》.docx
下载提示

欢迎注册登陆领取积分/会员免费下载--获取途径:

1.上传文档获得2积分      2.签到获取。  3.个人中心获取邀请链接邀请好友获取积分   4.参加首页活动免费获取7天/90天会员

AI助手联系客服