文库 安全生产/应急管理 有限空间

13.2 有限空间作业安全风险告知书.docx

付费文档 积分文档 安全 DOCX   7页   下载0   2023-02-15   浏览117   收藏0   点赞0   评分-   5551字   120积分
温馨提示:当前文档最多只能预览 5 页,若文档总页数超出了 6 页,请下载原文档以浏览全部内容。
13.2 有限空间作业安全风险告知书.docx 第1页
13.2 有限空间作业安全风险告知书.docx 第2页
13.2 有限空间作业安全风险告知书.docx 第3页
13.2 有限空间作业安全风险告知书.docx 第4页
13.2 有限空间作业安全风险告知书.docx 第5页
剩余2页未读, 下载浏览全部
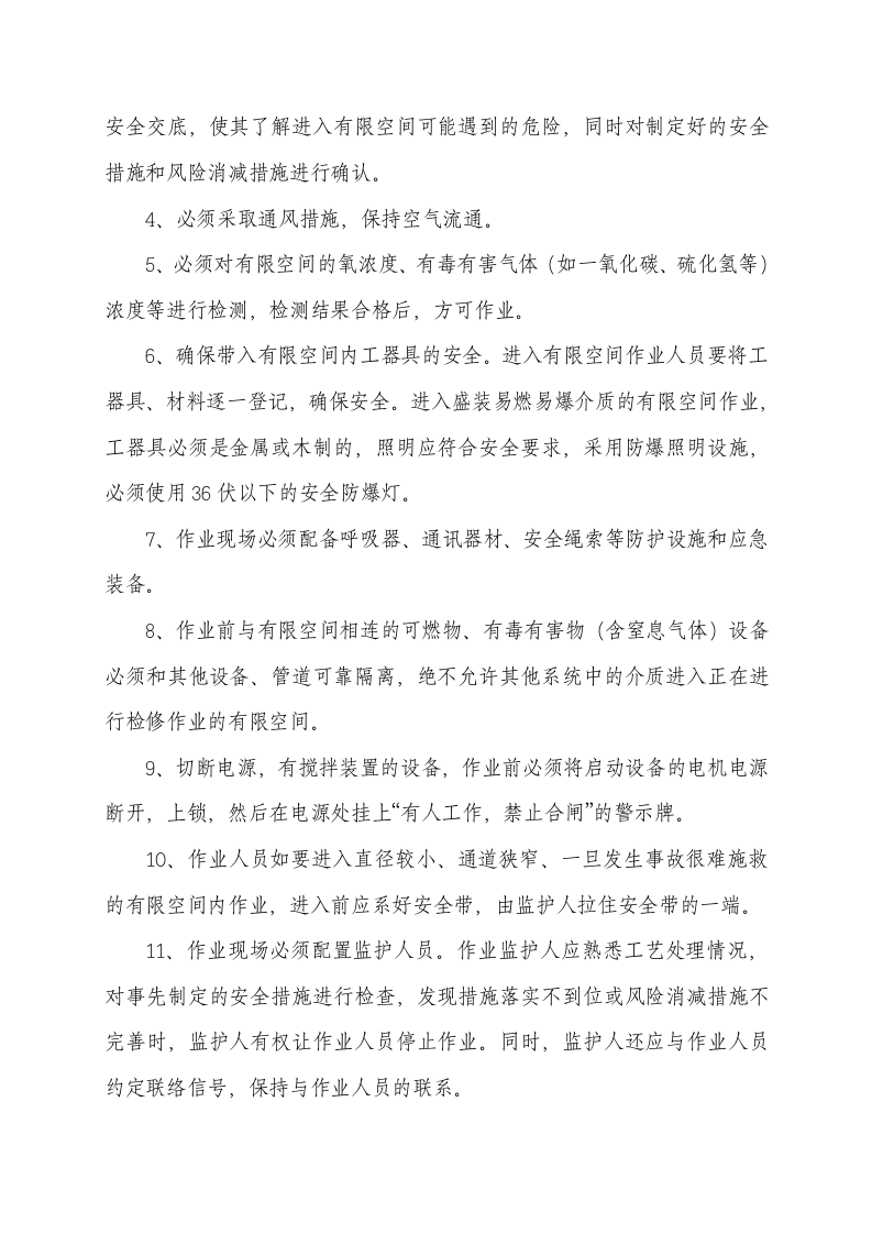
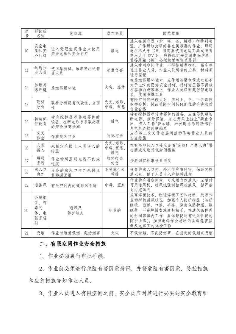
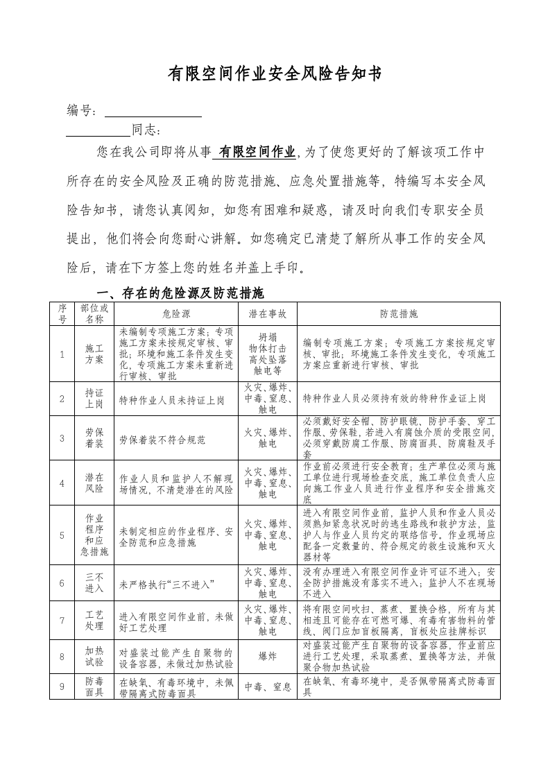
有限空间作业安全风险告知书 编号: 同志: 您在我 公司 即将从事 有限空间作业 ,为了使您更好的了解该项工作中所存在的安全风险及正确的防范措施、应急处置措施等,特编写本安全风险告知书,请您认真阅知,如您有困难和疑惑,请及时向我们专职安全员提出,他们将会向您耐心讲解。如您确定已清楚了解所从事工作的安全风险后,请在下方签上您的姓名并盖上手印。 一、存在的危险源及防范措施 序号 部位或 名称 危险源 潜在事故 防范措施 1 施工 方案 未编制专项施工方案;专项施工方案未按规定审核、审批;环境和施工条件发生变化,专项施工方案未重新进行审核、审批 坍塌 物体打击 高处坠落 触电等 编制专项施工方案;专项施工方案按规定审核、审批;环境施工条件发生变化,专项施工方案应重新进行审核、审批 2 持证 上岗 特种作业人员未持证上岗 火灾、爆炸、 中毒、窒息、 触电 特种作业人员必须持有效的特种作业证上岗 3 劳保 着装 劳保着装不符合规范 火灾、爆炸、 触电 必须戴好安全帽、防护眼镜、防护手套、穿工作服、劳保鞋,若进入有腐蚀介质的受限空间,必须穿戴防腐工作服、防腐面具、防腐鞋及手套 4 潜在 风险 作业人员和监护人不解现场情况,不清楚潜在的风险 火灾、爆炸、 中毒、窒息 、 触电 作业前必须进行安全教育;生产单位必须与施工单位进行现场检查交底,施工单位负责人应向施工作业人员进行作业程序和安全措施交底 5 作业 程序 和应 急措施 未制定相应的作业程序、安全防范和应急措施 火灾、爆炸、 中毒、窒息 、 触电 进入有限空间作业前,监护人员和作业人员必须熟知紧急状况时的逃生路线和救护方法,监护人与作业人员约定的联络信号。作业现场应配备一定数量的、符合规定的救生设施和灭火器材等 6 三不 进入 未严格执行“三不进入” 火灾、爆炸、 中毒、窒息 、 触电 没有办理进入有限空间作业许可证不进入;安全防护措施没有落实不进入;监护人不在现场不进入 7 工艺 处理 进入有限空间作业前,未做好工艺处理 火灾、爆炸、 中毒、窒息 、 触电 将有限空间吹扫、蒸煮、置换合格,所有与其相连且可能存在可燃可爆、有毒有害物料的管线、阀门应加盲板隔离,盲板处应挂牌标识 8 加热 试验 对盛装过能产生自聚物的设备容器,未做过加热试验 爆炸 对盛装过能产生自聚物的设备容器,作业前应进行工艺处理,采取蒸煮、置换等方法,并做聚合物加热试验 9 防毒 面具 在缺氧、有毒环境中,未佩带隔离式防毒
13.2 有限空间作业安全风险告知书.docx
下载提示

欢迎注册登陆领取积分/会员免费下载--获取途径:

1.上传文档获得2积分      2.签到获取。  3.个人中心获取邀请链接邀请好友获取积分   4.参加首页活动免费获取7天/90天会员

AI助手联系客服