登录
内容
内容
文库
首页
分类
文库专题
文档悬赏
文库移动端
网盘资源
标签库
智安生态
资讯
AI助手
智安导航
智安培训
考培中心
VIP
签到
文库
安全生产/应急管理
消防
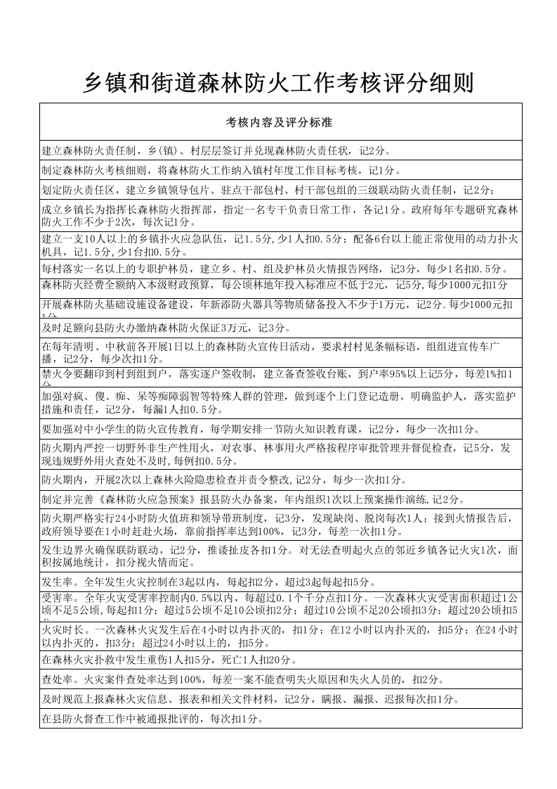
森林防火工作考核办法(评分细则).xls
付费文档
积分文档
XLS
6页
下载37
2024-05-04
浏览45143
收藏51
点赞51
评分-
50积分
收藏
已收藏
文档描述
森林防火工作考核办法(评分细则).xls
下载提示
欢迎注册登陆领取积分/会员免费下载--获取途径:
1.上传文档获得2积分 2.签到获取。 3.个人中心获取邀请链接邀请好友获取积分 4.参加首页活动免费获取7天/90天会员
AI助手
|
联系客服
小崔说安全
这个人很懒,什么都没留下
个人认证
查看用户
该文档于
上传
推荐文档
建筑工程消防验收申报表.doc
最新文档
消防安全通告.docx
最新灭火器维修标准发布!灭火器多久检查一次?车间要配多少灭火器才算合规?.docx
最新灭火器报废标准!新标全文强制,本月已实施!.docx
关于灭火器相关强制标准及其他资料汇编.docx
【灭火器制度】消防灭火器的种类及使用.docx
义务消防人员登记表.docx
【奖惩制度台账42】消防安全工作考评和奖惩制度.docx
消防责任书.docx
消防应急预案范本.docx
【奖惩制度台账43】消防安全管理制度:消防安全工作考评和奖惩制度.docx
您正在使用低版本浏览器,为了获得更良好的体验,建议您升级浏览器,为您推荐:
谷歌浏览器
火狐浏览器
360浏览器
×
文库主页
上传文档
智安导航
安全资讯
智安ai
智安培训