文库 企管/人资/营销 市场营销 营销策略

零售店销售提成方案设计(附表6张及考核基数).docx

DOCX   9页   下载0   2024-01-04   浏览12   收藏0   点赞0   评分-   5348字   30积分
零售店销售提成方案设计(附表6张及考核基数).docx 第1页
零售店销售提成方案设计(附表6张及考核基数).docx 第2页
零售店销售提成方案设计(附表6张及考核基数).docx 第3页
零售店销售提成方案设计(附表6张及考核基数).docx 第4页
零售店销售提成方案设计(附表6张及考核基数).docx 第5页
零售店销售提成方案设计(附表6张及考核基数).docx 第6页
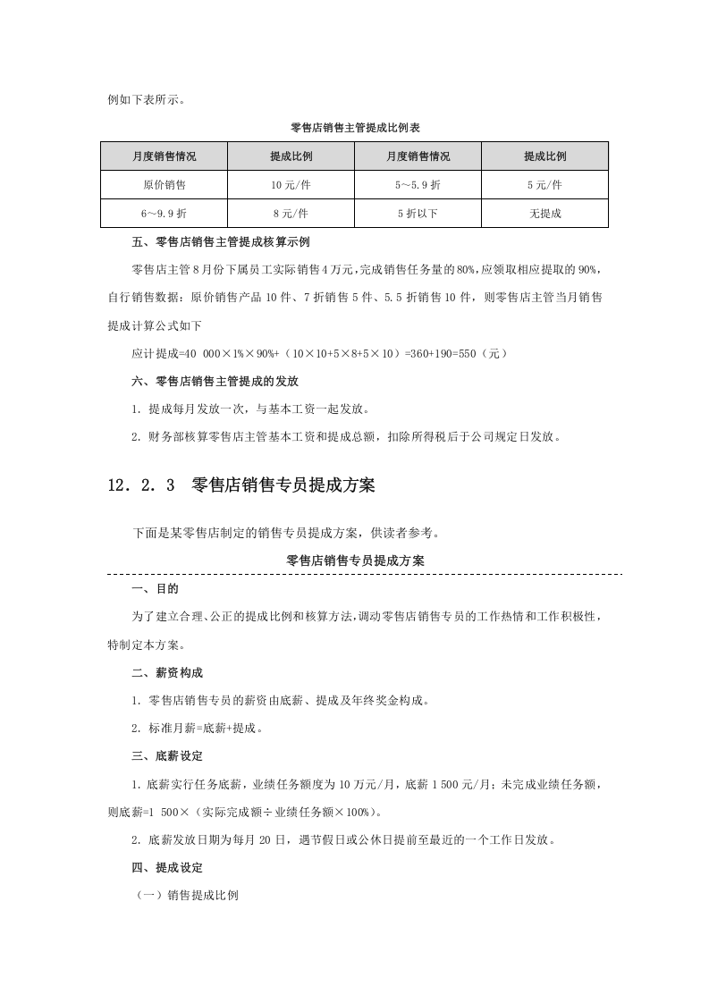
零售店销售提成方案设计 12.2.2 零售店销售主管提成方案 下面是某零售店制定的销售主管提成方案,供读者参考。 零售店销售主管提成方案 一、目的 1.为激励零售店销售主管的工作积极性,经研究决定,零售店将全面实行新的工资制度,主管收入主要由基本工资、销售提成构成。 2.体现多劳多得的分配原则,倡导通过提高销售业绩,创建高效团队。 二、零售店销售主管工作职责 1.负责带领下属员工完成店长分配的销售任务量。 2.依据下属员工的实际情况,分配各销售专员的月度销售任务量。 三、零售店销售主管工资构成 零售店销售主管工资为基本工资+提成。零售店销售主管底薪1 000元,餐费补贴200元。 四、零售店销售主管销售提成设置 1.零售店销售主管的提成每月计提一次。 2.零售店销售主管提成为下属员工销售业绩总额的1%。 3.零售店销售主管提成的计算公式如下 零售店销售主管提成=下属员工销售业绩总额×相应提成比例+ 4.零售店销售主管月度销售任务量为5万元,完成销售任务量的情况不同,相应提成标准不同。具体的团队提成标准如下表所示。 零售店销售主管团队销售提成比例表 月度销售任务完成情况 提成标准 完成销售任务量的65%以下 无提成 完成销售任务量的65%(含)~90% 领取提成的90% 完成销售任务量的90%(含)~100% 领取全额提成 完成销售任务量的100%以上 领取提成的110% 5.零售店销售主管自行销售业绩的提成比例与本店销售专员的提成比例相同,具体提成比例如下表所示。 零售店销售主管提成比例表 月度销售情况 提成比例 月度销售情况 提成比例 原价销售 10元/件 5~5.9折 5元/件 6~9.9折 8元/件 5折以下 无提成 五、零售店销售主管提成核算示例 零售店主管8月份下属员工实际销售4万元,完成销售任务量的80%,应领取相应提取的90%,自行销售数据:原价销售产品10件、7折销售5件、5.5折销售10件,则零售店主管当月销售提成计算公式如下 应计提成=40 000×1%×90%+(10×10+5×8+5×10)=360+190=550(元) 六、零售店销售主管提成的发放 1.提成每月发放一次,与基本工资一起发放。 2.财务部核算零售店主管基本工资和提成总额,扣除所得税后于公司规定日发放。 12.2.3 零售店销售专员提成方案 下面是某零售店制定的销售专员提成方案,供读者参考。 零售店销售专员提成方案 一、目的 为了建立合理、公正的提成比例和核算方法,调动零售店销售专员的工作热情和工作积极性,特制定本方案。 二、薪资构成 1.零售店销售专员的薪资由底
零售店销售提成方案设计(附表6张及考核基数).docx
下载提示

欢迎注册登陆领取积分/会员免费下载--获取途径:

1.上传文档获得2积分      2.签到获取。  3.个人中心获取邀请链接邀请好友获取积分   4.参加首页活动免费获取7天/90天会员

AI助手联系客服