文库 安全生产/应急管理 现场管理 各类台账

危险化学品特性表-8-【500个】.docx

付费文档 积分文档 DOCX   83页   下载17   2024-05-20   浏览310685   收藏3   点赞42   评分-   77789字   150积分
温馨提示:当前文档最多只能预览 6 页,若文档总页数超出了 6 页,请下载原文档以浏览全部内容。
危险化学品特性表-8-【500个】.docx 第1页
危险化学品特性表-8-【500个】.docx 第2页
危险化学品特性表-8-【500个】.docx 第3页
危险化学品特性表-8-【500个】.docx 第4页
危险化学品特性表-8-【500个】.docx 第5页
危险化学品特性表-8-【500个】.docx 第6页
剩余77页未读, 下载浏览全部
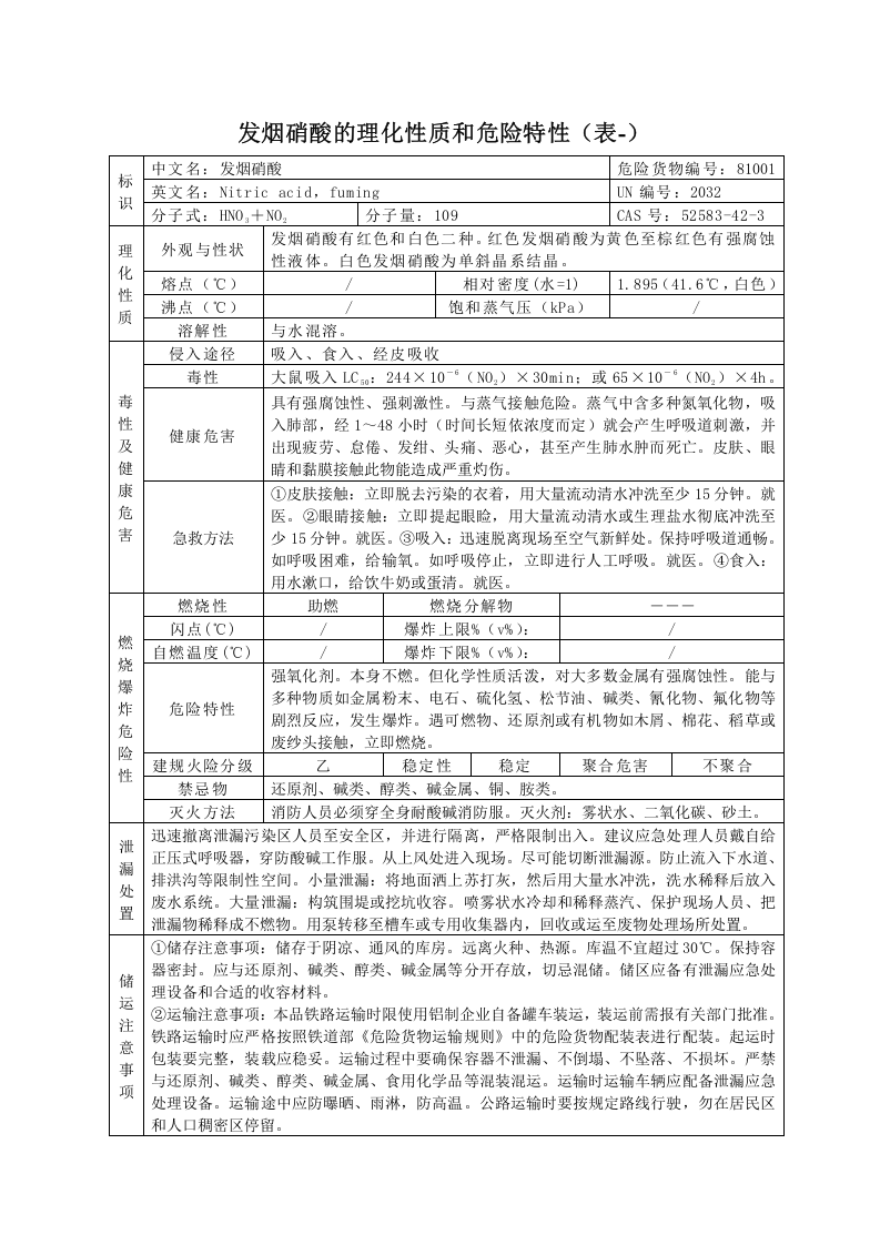
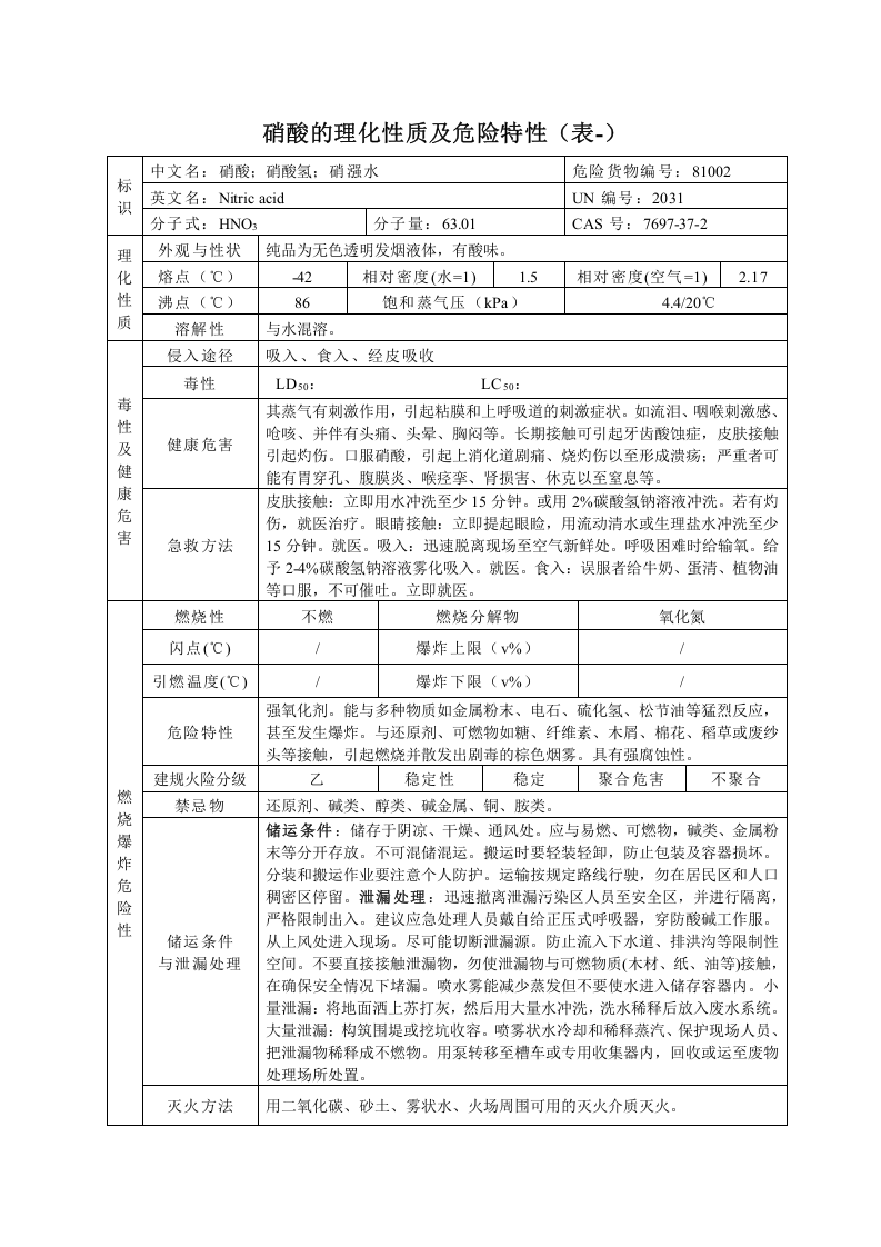
目录 8.1类酸性腐蚀品 发烟硝酸 的 理化性质和危险特性(表 - ) 1 硝酸的理化性质及危险特性(表 - ) 2 发烟硫酸的理化性质及危险特性(表 - ) 3 硫酸的理化性质及危险特性(表 - ) 4 亚硫酸的理化性质和危险特性(表 - ) 5 盐酸的理化性质及危险特性(表 - ) 6 氢氟酸的理化性质及危险特性(表 - ) 7 氢溴酸的理化性质和危险特性(表 - ) 8 溴水的理化性质及危险特性(表 - ) 9 氟硅酸的理化性质及危险特性(表 - ) 10 氟硼酸的理化性质及危险特性(表 - ) 11 氯化亚砜的理化性质和危险特性(表 - ) 12 三氯化铝的理化性质及危险特性(表 - ) 13 三氯化锑的理化性质和危险特性(表 - ) 14 四氯化钛的理化性质和危险特性(表 - ) 15 五氧化 ( 二 ) 磷的理化性质和危险特性(表 - ) 16 甲酸的理化性质及危险特性(表 - ) 17 三氟乙酸的理化性质和危险特性(表 - ) 18 苯酚磺酸的理化性质及危险特性(表 - ) 19 苯甲酰氯的理化性质及危险特性(表 - ) 20 苯磺酰氯的理化性质和危险特性(表 - ) 21 正磷酸的理化性质及危险特性(表 - ) 22 亚磷酸的理化性质和危险特性(表 - ) 23 多聚磷酸的理化性质和危险特性(表 - ) 24 氨基磺酸的理化性质及危险特性(表 - ) 25 氯铂酸的理化性质和危险特性(表 - ) 26 硫酸羟胺的理化性质和危险特性(表 - ) 27 硫酸氢钾的理化性质和危险特性(表 - ) 28 亚硫酸氢钠的理化性质和危险特性(表 - ) 29 三氯化铝溶液的理化性质及危险特性(表 - ) 30 硫酸镁的理化性质及危险特性(表 - ) 31 三氯化铁的理化性质及危险特性(表 - ) 32 三氯化铁溶液的理化性质及危险特性(表 - ) 33 三氯化碘的理化性质和危险特性(表 - ) 34 乙酸的理化性质及危险特性(表 - ) 35 乙酸溶液的理化性质及危险特性(表 - ) 36 醋酐的理化性质及危险特性(表 - ) 37 三氯乙酸的理化性质及危险特性(表 - ) 38 丙烯酸的理化性质及危险特性(表 - ) 39 甲基丙烯酸的理化性质及危险特性(表 - ) 40 丁酸的理化性质和危险特性(表 - ) 41 丁烯二酸酐的理化性质及危险特性(表 - ) 42 甲 ( 基 ) 磺酸的理化性质和危险特性(表 - ) 43 邻苯二甲酸酐的理化性质及危险特性(表 - ) 44 四氢酞酐的理化性质及危险特性(表 - ) 45 8.2 类碱性腐蚀品 氢氧化钠的理化性质 及 危险特性(表 - ) 46 氢氧化钠溶液的理化性质及危险特性(表 - ) 47 氢氧化钾的理化性质及危险特性(表 - ) 48 氢氧化钾溶液的理化性质及危险特性(表 - ) 49 氢氧化锂的理化性质和危险特性(表 - ) 50 硫化钠的理化性质及危险特性(表 - ) 51 乙醇钠的理化性质和危险特性(表 - ) 52 四甲基氢氧化铵的理化性质及危险特性(表 - ) 53 水合肼[含肼≤ 64% ]的理化性质及危险特性(表 - ) 54 环已胺的理化性质及危险特性(表 - ) 55 二亚乙基三胺的理化性质和危险特性(表 - ) 56 三亚乙基四胺的理化性质及危险特性(表 - ) 57 二(正)丁胺的理化性质及危险特性(表 - ) 58 1,2- 乙二胺的理化性质及危险特性(表 - ) 59 1,6 -己二胺的理化性质和危险特性(表 - ) 60 钠石灰 [ 含氢氧化钠> 4%] 的理化性质和危险特性(表 - ) 61 氨水的理化性质及危险特性(表 - ) 62 1- 氨基乙醇的理化性质及危险特性(表 - ) 63 乙醇胺的理化性质及危险特性(表 - ) 64 二乙醇胺的理化性质及危险特性(表 - ) 65 异佛尔酮二胺的理化性质及危险特性(表 - ) 66 哌嗪的理化性质及危险特性(表 - ) 67 8.3 类其他腐蚀品 氟化 氢 铵的理化性质及危险特性(表 - ) 68 氟化氢钾的理化性质及危险特性(表 - ) 69 三氟化硼乙醚络合物的理化性质和危险特性(表 - ) 70 甲醛溶液的理化性质及危险特性(表 - ) 71 次氯酸钠溶液的理化性质及危险特性(表 - ) 72 氯化铜的理化性质和危险特性(表 - ) 73 氯化锌的理化性质和危险特性(表 - ) 74 汞的理化性质及危险特性(表 - ) 75 原料(非危险化学品)的理化性能表(表 - ) 76 发烟硝酸 的理化性质和危险特性 (表-) 标识 中文名: 发烟硝酸 危险货物编号: 81001 英文名:Nitric acid,fuming UN编号: 2032 分子式:HNO 3 +NO 2 分子量:109 CAS号: 52583-42-3 理化性质 外观与性状 发烟硝酸有红色和白色二种。红色发烟硝酸为黄色至棕红色有强腐蚀性液体。白色发烟硝酸为单斜晶系结晶。 熔点(℃) / 相对密度 (水=1) 1.895(41.6℃,白色) 沸点(℃) / 饱和蒸气压( kPa) / 溶解性 与水混溶。 毒性及健康危害 侵入途径 吸入、食入、经皮吸收 毒性 大鼠吸入LC 50 :244×10 -6 (NO 2 )×30min;或65×10 -6 (NO 2 )×4h。 健康危害 具有强腐蚀性、强刺激性。与蒸气接触危险。蒸气中含多种氮氧化物,吸入肺部,经1~48小时(时间长短依浓度而定)就会产生呼吸道刺激,并出现疲劳、怠倦、发绀、头痛、恶心,甚至产生肺水肿而死亡。皮肤、眼睛和黏膜接触此物能造成严重灼伤。 急救方法 ① 皮肤接触:立即脱去污染的衣着,用大量流动清水冲洗至少15分钟。就医。 ② 眼睛接触:立即提起眼睑,用大量流动清水或生理盐水彻底冲洗至少15分钟。就医。 ③ 吸入:迅速脱离现场至空气新鲜处。保持呼吸道通畅。如呼吸困难,给输氧。如呼吸停止,立即进行人工呼吸。就医。 ④食入: 用水漱口,给饮牛奶或蛋清。就医。 燃烧爆炸危险性 燃烧性 助 燃 燃烧分解物 ――― 闪点 (℃) / 爆炸上限 %(v%): / 自燃温度 (℃) / 爆炸下限 %(v%): / 危险特性 强氧化剂。本身不燃。但化学性质活泼,对大多数金属有强腐蚀性。能与多种物质如金属粉末、电石、硫化氢、松节油、碱类、氰化物、氟化物等剧烈反应,发生爆炸。遇可燃物、还原剂或有机物如木屑、棉花、稻草或废纱头接触,立即燃烧。 建规火险分级 乙 稳定性 稳定 聚合危害 不聚合 禁忌物 还原剂、碱类、醇类、碱金属、铜、胺类。 灭火方法 消防人员必须穿全身耐酸碱消防服。灭火剂:雾状水、二氧化碳、砂土。 泄漏处置 迅速撤离泄漏污染区人员至安全区,并进行隔离,严格限制出入。建议应急处理人员戴自给正压式呼吸器,穿防酸碱工作服。从上风处进入现场。尽可能切断泄漏源。防止流入下水道、排洪沟等限制性空间。小量泄漏:将地面洒上苏打灰,然后用大量水冲洗,洗水稀释后放入废水系统。大量泄漏:构筑围堤或挖坑收容。喷雾状水冷却和稀释蒸汽、保护现场人员、把泄漏物稀释成不燃物。用泵转移至槽车或专用收集器内,回收或运至废物处理场所处置。 储运注意事项 ① 储存注意事项:储存于阴凉、通风的库房。远离火种、热源。库温不宜超过30 ℃ 。保持容器密封。应与还原剂、碱类、醇类、碱金属等分开存放,切忌混储。储区应备有泄漏应急处理设备和合适的收容材料。 ② 运输注意事项:本品铁路运输时限使用铝制企业自备罐车装运,装运前需报有关部门批准。铁路运输时应严格按照铁道部《危险货物运输规则》中的危险货物配装表进行配装。起运时包装要完整,装载应稳妥。运输过程中要确保容器不泄漏、不倒塌、不坠落、不损坏。严禁与还原剂、碱类、醇类、碱金属、食用化学品等混装混运。运输时运输车辆应配备泄漏应急处理设备。运输途中应防曝晒、雨淋,防高温。公路运输时要按规定路线行驶,勿在居民区和人口稠密区停留。 硝酸的理化性质及危险特性(表-) 标识 中文名: 硝酸 ; 硝酸氢 ;硝漒水 危险货物编号: 81002 英文名: Nitric acid UN编号:2031 分子式: HNO 3 分子量: 63.01 CAS号: 7697-37-2 理化性质 外观与性状 纯品为无色透明
危险化学品特性表-8-【500个】.docx
下载提示

欢迎注册登陆领取积分/会员免费下载--获取途径:

1.上传文档获得2积分      2.签到获取。  3.个人中心获取邀请链接邀请好友获取积分   4.参加首页活动免费获取7天/90天会员

AI助手联系客服