文库 法规规章标准库 环境保护 技术指南

造纸行业废纸制浆及造纸工艺污染防治可行技术指南(试行).pdf

付费文档 积分文档 PDF   22页   下载0   2023-08-13   浏览404   收藏0   点赞0   评分-   16490字   10积分
温馨提示:当前文档最多只能预览 5 页,若文档总页数超出了 6 页,请下载原文档以浏览全部内容。
造纸行业废纸制浆及造纸工艺污染防治可行技术指南(试行).pdf 第1页
造纸行业废纸制浆及造纸工艺污染防治可行技术指南(试行).pdf 第2页
造纸行业废纸制浆及造纸工艺污染防治可行技术指南(试行).pdf 第3页
造纸行业废纸制浆及造纸工艺污染防治可行技术指南(试行).pdf 第4页
造纸行业废纸制浆及造纸工艺污染防治可行技术指南(试行).pdf 第5页
剩余17页未读, 下载浏览全部
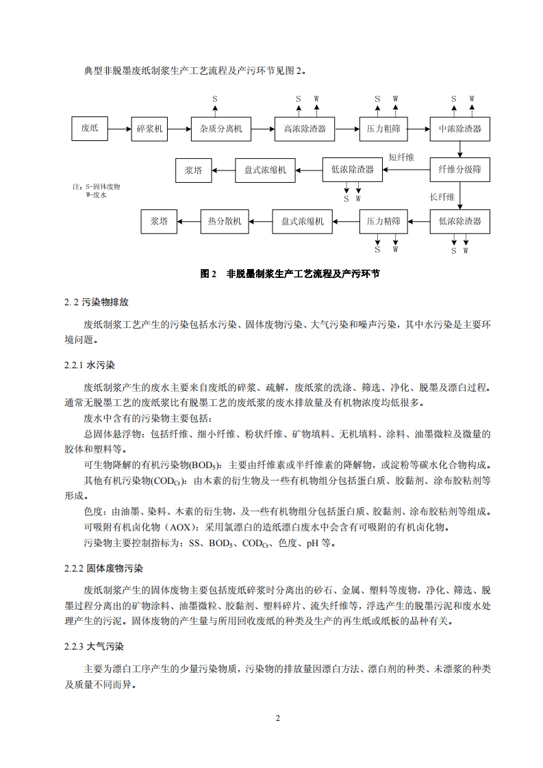
附件3 环 境 保 护 技 术 文 件 造纸行业废纸制浆及造纸工艺污染防治 可行技术指南 (试行) Guideline on Available Technologies for Pollution Prevention and Control for Recycled Fiber Pulping and Papermaking Process of Pulp and Paper Industry (on Trial) 环 境 保 护 部 发布 I 前言 为贯彻执行《中华人民共和国环境保护法》 ,防治环境污染,完善环保技术工作体系,制定本指南。 本指南以当前技术发展和应用状况为依据,可作为废纸制浆及造纸污染防治工作的参考技术资料。 本指南由环境保护部科技标准司提出并组织制订。 本指南起草单位: 中国环境科学研究院、 山东省环境保护科学研究院设计院、 中国制浆造纸研究院。 本指南由环境保护部解释。 1 1 总则 1.1 适用范围 本指南适用于以废纸为主要原料生产纸及纸板产品的企业,以及采用各种浆料进行造纸生产的企 业。 1.2 术语和定义 1.2.1废纸制浆 指以废纸为原料,经过碎浆处理,必要时进行脱墨、漂白等工序制成纸浆的生产过程。 1.2.2脱墨制浆 使用机械和化学相结合的处理方法将废纸上的油墨除去而得到再生浆的生产过程。 1.2.3非脱墨制浆 在废纸制浆过程不进行脱墨处理的生产过程。 1.2.4废纸造纸厂 指以废纸等为原料生产纸张、纸板等产品的企业或生产设施。 2废纸制浆生产工艺及污染物排放 2.1生产工艺及产污环节 废纸制浆是指以废纸为原料,经过碎浆处理,必要时进行脱墨、漂白等工序制成纸浆的生产过程。 废纸制浆生产主要由碎浆、筛选及净化、洗涤和浓缩、漂白四部分组成。 根据原料、生产工艺和产品特性的不同,废纸制浆生产工艺主要分为非脱墨废纸制浆和脱墨废纸制 浆。 图1脱墨制浆生产工艺流程及产污环节 典型脱墨制浆的生产工艺流程及产污环节见图 1。 2 典型非脱墨废纸制浆生产工艺流程及产污环节见图 2。 图2 非脱墨制浆生产工艺流程及产污环节 2. 2污染物排放 废纸制浆工艺产生的污染包括水污染、固体废物污染、大气污染和噪声污染,其中水污染是主要环 境问题。 2.2.1水污染 废纸制浆产生的废水主要来自废纸的碎浆、疏解,废纸浆的洗涤、筛选、净化、脱墨及漂白过程。 通常无脱墨工艺的废纸浆比有脱墨工艺的废纸浆的废水排放量及有机物浓度均低很多。 废水中含有的污染物主要包括: 总固体悬浮物:包括纤维、细小纤维、粉状纤维、矿物填料、无机填料、涂料、
造纸行业废纸制浆及造纸工艺污染防治可行技术指南(试行).pdf
下载提示

欢迎注册登陆领取积分/会员免费下载--获取途径:

1.上传文档获得2积分      2.签到获取。  3.个人中心获取邀请链接邀请好友获取积分   4.参加首页活动免费获取7天/90天会员

AI助手联系客服