文库 安全生产/应急管理 现场管理 各类台账

危险化学品特性表-5【500个】.docx

付费文档 积分文档 DOCX   33页   下载27   2024-05-20   浏览424351   收藏58   点赞28   评分-   44685字   150积分
温馨提示:当前文档最多只能预览 6 页,若文档总页数超出了 6 页,请下载原文档以浏览全部内容。
危险化学品特性表-5【500个】.docx 第1页
危险化学品特性表-5【500个】.docx 第2页
危险化学品特性表-5【500个】.docx 第3页
危险化学品特性表-5【500个】.docx 第4页
危险化学品特性表-5【500个】.docx 第5页
危险化学品特性表-5【500个】.docx 第6页
剩余27页未读, 下载浏览全部
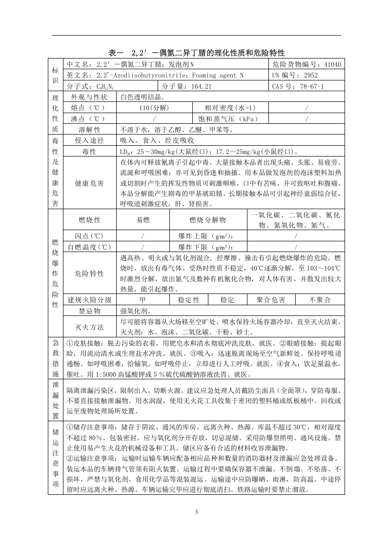
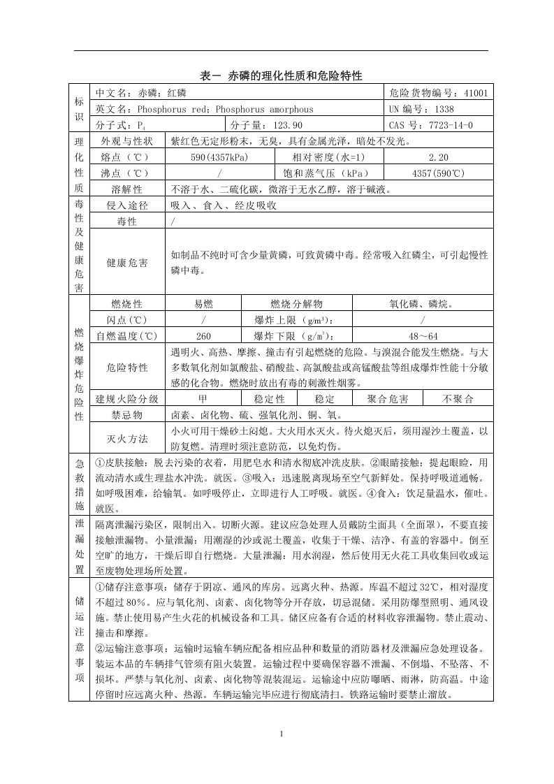
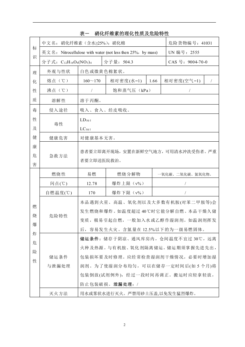
目录  4.1类 易燃固体  表- 赤磷的理化性质和危险特性 1    表- 硝化纤维素的理化性质及危险特性 2   表- 2,2′-偶氮二异丁腈的理化性质和危险特性 3   表- 硫磺的理化性质及危险特性 4   表- 镁 [ 片状、带状或条状 ] 的理化性质和危险特性 5     表- 铝粉 [ 有涂层的 ] 的理化性质及危险特性 6    表- 萘的理化性质和危险特性 7     表- 均四甲苯的理化性质及危险特性 8   表- 六亚甲基四胺的理化性质及危险特性 9   表- 多聚甲醛的理化性质和危险特性 10    表- 樟脑的理化性质和危险特性 11    表- 咔唑的理化性质和危险特性 12    表- 生松香的理化性质及危险特性 13     4.2类 自燃物品     表- 金属钛粉 [ 干燥的 ] 的理化性质和危险特性 14     表- 三氯化钛的理化性质和危险特性 15   表- 硫化钠 [ 无水或含结晶水< 30%] 的理化性质和危险特性 16    表- 连二亚硫酸钠的理化性质及危险特性 17     表- 甲醇钠的理化性质和危险特性 18   表- 活性碳的理化性质及危险特性 19    4.3类 遇湿易燃物品     表- 金属钠的理化性质和危险特性 20   表 -  金属钾的理化性质和危险特性 21   表- 镁粉的理化性质和危险特性 22   表- 铝粉[未涂层 的 ]的理化性质及危险特性 23    表- 锌粉的理化性质及危险特性 24    表- 氢化钠的理化性质和危险特性 25     表- 氢化钙的理化性质和危险特性 26   表- 碳化钙的理化性质及危险特性 27    表- 硼氢化钠的理化性质和危险特性 28     表- 硼氢化钾的理化性质和危险特性 29     表- 保险粉(内贸运输),连二亚硫酸钠的理化性质及危险特性 30            表- 赤磷 的理化性质和危险特性   标识   中文名: 赤磷 ;红磷    危险货物编号: 41001     英文名: P hosphorus red ;P hosphorus amorphous     UN编号: 1338       分子式: P 4     分子量: 123.90     CAS号: 7723-14-0   理化性质    外观与性状    紫红色无定形粉末,无臭,具有金属光泽,暗处不发光。     熔点(℃)   590(4357kPa)   相对密度 (水=1)  2.20      沸点(℃)   /     饱和蒸气压( kPa)  4357(590 ℃ )      溶解性   不溶于水、二硫化碳,微溶于无水乙醇,溶于碱液。    毒性及健康危害    侵入途径   吸入、食入、经皮吸收         毒性   /        健康危害    如制品不纯时可含少量黄磷,可致黄磷中毒。经常吸入红磷尘,可引起慢性磷中毒。   燃烧爆炸危险性     燃烧性    易燃    燃烧分解物   氧化磷、磷烷。     闪点 (℃)     /   爆炸上限 ( g/m 3 ):     /       自燃温度 (℃)  260    爆炸下限 ( g/m 3 ):   48~64     危险特性     遇明火、高热、摩擦、撞击有引起燃烧的危险。与溴混合能发生燃烧。与大多数氧化剂如氯酸盐、硝酸盐、高氯酸盐或高锰酸盐等组成爆炸性能十分敏感的化合物。燃烧时放出有毒的刺激性烟雾。       建规火险分级    甲   稳定性   稳定     聚合危害   不聚合       禁忌物   卤素、卤化物、硫、强氧化剂、铜、氧。         灭火方法   小火可用干燥砂土闷熄。大火用水灭火。待火熄灭后,须用湿沙土覆盖,以防复燃。清理时须注意防范,以免灼伤。   急救措施   ① 皮肤接触:脱去污染的衣着,用肥皂水和清水彻底冲洗皮肤。 ② 眼睛接触:提起眼睑,用流动清水或生理盐水冲洗。就医。 ③ 吸入:迅速脱离现场至空气新鲜处。保持呼吸道通畅。如呼吸困难,给输氧。如呼吸停止,立即进行人工呼吸。就医。 ④食入: 饮足量温水,催吐。就医。     泄漏处置    隔离泄漏污染区,限制出入。切断火源。建议应急处理人员戴防尘面具(全面罩),不要直接接触泄漏物。小量泄漏:用潮湿的沙或泥土覆盖,收集于干燥、洁净、有盖的容器中。倒至空旷的地方,干燥后即自行燃烧。大量泄漏:用水润湿,然后使用无火花工具收集回收或运至废物处理场所处置。    储运注意事项   ① 储存注意事项:储存于阴凉、通风的库房。远离火种、热源。库温不超过32 ℃ ,相对湿度不超过80%。应与氧化剂、卤素、卤化物等分开存放,切忌混储。采用防爆型照明、通风设施。禁止使用易产生火花的机械设备和工具。储区应备有合适的材料收容泄漏物。禁止震动、撞击和摩擦。   ② 运输注意事项:运输时运输车辆应配备相应品种和数量的消防器材及泄漏应急处理设备。装运本品的车辆排气管须有阻火装置。运输过程中要确保容器不泄漏、不倒塌、不坠落、不损坏。严禁与氧化剂、卤素、卤化物等混装混运。运输途中应防曝晒、雨淋,防高温。中途停留时应远离火种、热源。车辆运输完毕应进行彻底清扫。铁路运输时要禁止溜放。     表 -   硝化纤维素的理化性质及危险特性    标识  中文名: 硝化纤维素 (含水≥25%);硝化棉    危险货物编号: 41031         英文名 : Nitrocellulose with water (not less then 25% , by mass)     UN编号: 2555        分子式: C 12 H 16 O 6 (NO 3 ) 4     分子量:504.3   CAS号: 9004-70-0     理化性质   外观与性状     白色或微黄色棉絮状。         熔点( ℃ )  160~170     相对密度(水=1)   1.66   相对密度(空气=1)   /      沸点( ℃ )  /  饱和蒸气压(kPa)  /       溶解性  溶于丙酮。   毒性及健康危害  侵入途径   吸入、食入、经皮吸收。      毒性   LD 50 :    LC 50 :     健康危害  对健康基本无害。     急救方法   患者要立即离开现场,安置在新鲜空气地方,可用清水冲洗受伤者。严重者要立即送医院救治。     燃烧爆炸危险性   燃烧性   易燃  燃烧分解物   一氧化碳、二氧化碳、氮氧化物。     闪点( ℃ )  12.78     爆炸上限(v%)  /     自燃温度( ℃ )  170     爆炸下限(v%)   /        危险特性   本品遇到火星、高温、氧化剂以及大多数有机胺(对苯二甲胺等)会发生燃烧和爆炸。如温度超过40 ℃ 时它能分解自燃。本品干燥久储变质,极易引起自燃,一般加入水或乙醇作湿润剂。如温润剂挥发后,容易发生火灾。含氮量在12.5%以下的为一级易燃固体。     储运条件     与泄漏处理   储运条件 :储存于阴凉、通风库房内,仓间温度不宜过30 ℃ ,远离火种及热源。与有机胺、氧化剂隔离储运。储运期须掌握先进先出,包装损坏要及时修理。应经常检查湿润剂干燥情况,必要时增加湿润剂。为了使湿润分布均匀,可以在储存一定时间后(如5个月)将包装倒放(试剂例外),经过一段时间再调正。搬运时应轻拿轻放,防止包装破损。 泄漏处理 : /       灭火方法  用水或雾状水进行灭火。严禁用砂土压盖,以免发生猛烈爆炸。             表-  2,2′ - 偶氮二异丁腈 的理化性质和危险特性    标识    中文名: 2,2′ - 偶氮二异丁腈 ;发泡剂N   危险货物编号: 41040      英文名: 2,2'- A zodiisobutyronitrile ;Foaming agent N   UN编号: 2952       分子式: C 8 H 12 N 4   分子量: 164.21     CAS号: 78-67-1    理化性质    外观与性状    白色透明结晶。     熔点(℃)    110(分解)   相对
危险化学品特性表-5【500个】.docx
下载提示

欢迎注册登陆领取积分/会员免费下载--获取途径:

1.上传文档获得2积分      2.签到获取。  3.个人中心获取邀请链接邀请好友获取积分   4.参加首页活动免费获取7天/90天会员

AI助手联系客服