登录
内容
内容
文库
首页
分类
文库专题
文档悬赏
文库移动端
网盘资源
标签库
智安生态
资讯
AI助手
智安导航
智安培训
考培中心
VIP
签到
文库
企管/人资/营销
人力资源/行政
实用文档
年终绩效考核奖发放暂行方案.doc
付费文档
积分文档
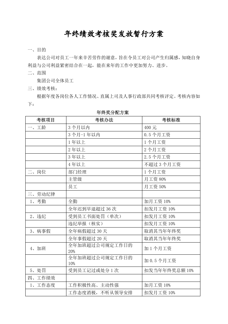
绩效考核
考核
DOC
3页
下载0
2023-09-17
浏览18
收藏0
点赞0
评分-
30积分
收藏
已收藏
文档描述
年终绩效考核奖发放暂行方案.doc
下载提示
欢迎注册登陆领取积分/会员免费下载--获取途径:
1.上传文档获得2积分 2.签到获取。 3.个人中心获取邀请链接邀请好友获取积分 4.参加首页活动免费获取7天/90天会员
AI助手
|
联系客服
职场考资
这个人很懒,什么都没留下
未认证用户
查看用户
该文档于
上传
推荐文档
500强企业人力资源管理标准化操作流程(实用).ppt
最新文档
移风易俗承诺书.docx
女职工产假管理制度2018.6.1.docx
门卫岗位职责及工作管理制度.doc
灵活就业证明.docx
员工借调单.docx
员工调薪申请表.doc
试用期转正申请表.doc
岗位调动通知.docx
职务分配表.doc
员工转正晋升考核表 .doc
您正在使用低版本浏览器,为了获得更良好的体验,建议您升级浏览器,为您推荐:
谷歌浏览器
火狐浏览器
360浏览器
×
文库主页
上传文档
智安导航
安全资讯
智安ai
智安培训