文库 法规规章标准库 常用安全标准规范

危险化学品企业安全生产标准化定级评分标准(2023版).pdf

付费文档 积分文档 PDF   74页   下载6   2024-05-25   浏览301789   收藏20   点赞66   评分-   56093字   60积分
温馨提示:当前文档最多只能预览 6 页,若文档总页数超出了 6 页,请下载原文档以浏览全部内容。
危险化学品企业安全生产标准化定级评分标准(2023版).pdf 第1页
危险化学品企业安全生产标准化定级评分标准(2023版).pdf 第2页
危险化学品企业安全生产标准化定级评分标准(2023版).pdf 第3页
危险化学品企业安全生产标准化定级评分标准(2023版).pdf 第4页
危险化学品企业安全生产标准化定级评分标准(2023版).pdf 第5页
危险化学品企业安全生产标准化定级评分标准(2023版).pdf 第6页
剩余68页未读, 下载浏览全部
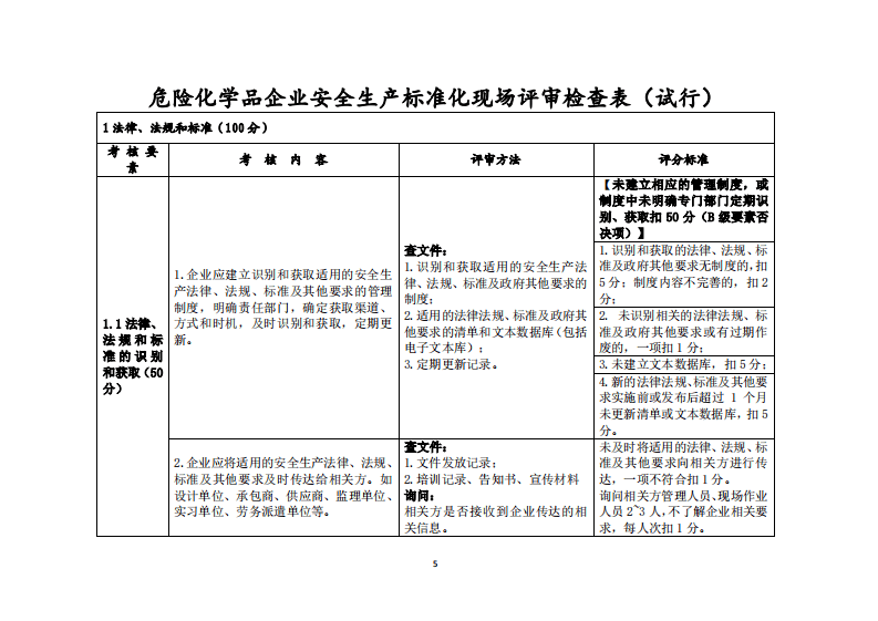
1 危险化学品企业安全生产标准化 定级评分标准 (2023版) 二○二三年五月 2 考评说明 为规范山东省危险化学品企业安全生产标准化评审工作,合 理确定评审等级,根据《安全生产法》《应急管理部关于印发〈企 业安全生产标准化建设定级办法〉的通知》(应急〔 2021〕83 号)和《山东省应急管理厅关于实施 <企业安全生产标准化建设 定级办法 >的通知》(鲁应急发〔 2022〕5号)等有关规定,结 合我省实际,制定本评分标准。 1.本评分标准适用于山东省化工(含石油化工)、医药、危 险化学品企业安全生产标准化定级 评审。 2.评分标准由 11个要素组成,每个要素划分为若干子元素, 每一子元素包含若干要求。 3.除“3.5重大危险源、 6.4特种设备、 8.3化学品安全技 术说明书和安全标签、 8.4化学事故应急咨询服务电话、 8.5危 险化学品登记”部分企业可能存在缺项外,其他要素一般不做缺 项处理。 4.评分依据: 《安全生产法》 《危险化学品安全管理条例》 《生产经营单位安全培训规定》 3 《中共中央国务院关于推进安全生产领域改革发展的意见》 《山东省安全生产风险管控办法》( 331号令) 关于危险化学品企业贯彻落实《国务院关于进一步加 强企业 安全生产工作的通知》的实施意见(安监总管三〔 2010〕186号) 《关于加强化工过程安全管理的指导意见》(安监总管三 〔2013〕88号) 《化工和危险化学品生产经营单位重大生产安全事故隐患 判定标准(试行)》(安监总管三( 2017)121号) 山东省安委会《关于规范和加强安生产培训考核工作的指导 意见》(鲁安发〔 2022〕6号) 《可燃液体、液化烃及液化毒性气体汽车装卸设施安全改造 指南(试行)》(鲁安办发 [2020]26号) 《化工企业安全生产风险分级管控体系细则》( DB37/T 2971-2017) 《山东省化工装置安全试车工作规范》( DB37/T 1854-2020) 《危险化学品仓库储存通则》( GB 15603-2022)等。 5.评分标准对子元素赋予不同的分值,子元素分值之和为元 素分值。涉及累计扣分的,均为该考评内容分数扣完止,不出现 负分。各要素权重系数如下: 4 A级要素权重系数 序号 A级要素 权重系数 1 法律法规和标准 0.05 2 机构和职责 0.06 3 风险管理 0.12 4 管理制度 0.05 5 培训教育 0.10 6 生产设施及工艺安全 0.20 7 作业安全 0.15 8 危险化学品管理 0.05 9 事故与应急 0.06 10 检查与自评 0.11 11 本地区的要求 0.05 6.等级划分标准 按照《现场评审检查表》评审,二级、三级企业评审得分均 在80分(含)以上,且每个 A级要素评审得分均在 60分(含) 以上。 5 危险化学品 企业安全生产标准化现场评审检查表 (试行) 1法律、法规和标准 (100分) 考 核 要 素 考 核 内 容 评审方法 评分标准 1.1法律、 法 规 和 标 准 的 识 别 和获取(50 分) 1.企业应建立识别和获取适用的安全生 产法律、法规、标准及其他要 求的管理 制度,明确责任部门,确定获取渠道、 方式和时机,及时识别和获取,定期更 新。 查文件: 1.识别和获取适用的安全生产法 律、法规、标准及政府其他要求的 制度; 2.适用的法律法规、标准及政府其 他要求的清单和文本数据库(包括 电子文本库); 3.定期更新记录。 【未建立相应的管理制度,或 制度中未明确专门部门定期识 别、获取扣 50分(B级要素否 决项)】 1.识别和获取的法律、法规、标 准及政府其他要求无制度的,扣 5分;制度内容不完善的,扣 2 分; 2. 未识别相关的法律法规、标 准及政府其他要求或有过期作 废的,一项扣 1分; 3.未建立文本数据库,扣 5分; 4.新的法律法规、标准及其他要 求实施前或发布后超过 1个月 未更新清单或文本数据库,扣 5 分。 2.企业应将适用的安全生产法律、法规、 标准及其他要求及时传达给相关方。如 设计单位、承包商、供应商、监理单位、 实习单位、劳务派遣单位等。 查文件: 1.文件发放记录; 2.培训记录、告知书、宣传材料 询问: 相关方是否接收到企业传达的相 关信息。 未及时将适用的法律、法规、标 准及其他要求向相关方进行传 达,一项不符合扣 1分。 询问相关方管理人员、现场作业 人员2~3人,不了解企业相关要 求,每人次扣 1分。 6 1.2法律、 法 规 和 标 准 符 合 性 评价( 50 分) 企业应每年至少 1次对适用的安全生产 法律、法规、标准及其他要求的执行情 况进行全面符合性评价,新的法律法规、 标准及其他要求实施前或发布后 3个月 内应进行符合性评价,消除违规现象和 行为。 查文件: 1.符合性评价报告、记录; 2.不符合项整改记录,并应符合隐 患整改“五定”(定方案、定措施、 治理期限、资金、责任人)的要求。 现场检查:有关规章制度修订、问 题整改或防范措施。 【未进行符合性评价,扣 50分 (B级要素否决项) 】 1.未编制年度符合性评价报告, 扣5分; 2.未对所适用的法律、法规、标 准及其他有关要求进行评价,一 项扣2分;新的法律法规、标准 及其他要求实施前或发布后 3 个月内未进行符合性评价,一项 扣1分; 3.对评价出的不符合项未进行 原因分析的,一项扣 2分;未制 定整改计划或整改措施,或整改 措施不落实,一项扣 2分。 2 机构和职责( 100分) 考 核 要 素 考 核 内 容 评审方法 扣分标准 2.1 方针 目标( 20 分) 1.企业应坚持“安全第一,预防为主, 综合治理”的安全生产方针。主 要负责 人应依据国家法律法规,结合企业实际, 组织制定文件化的安全生产方针和目 标。安全生产方针和目标应满足: 1)形 成文件,并得到所有从业人员的贯彻和 实施; 2)符合或严于相关法律法规的要求; 3)与企业的职业安全健康风险相适应; 查文件:安全生产方针,年度安全 生产目标。 询问:抽查2~3名从业人员是否知 道本企业安全生产方针和安全生 产目标。 现场检查: 安全生产方针和安全生 产目标告知情况。 【未制定安全生产方针或年度 安全生产目标,扣 20分(B级 要素否决项) 】 1.缺一项扣 2分; 2.安全生产目标不满足标准要 求,一项不符合扣 1分; 3.从业人员不了解安全生产方 针或安全生产目标, 1人次扣1 分; 7 4)目标予以量化,以结果性指标和过程 性指标(各专业应达成的指标)表述; 5)公众易于获得。 4.没有制定安全生产工作指标 或指标未进行量化,扣 2分;没 有专业指标或过程性指标,扣 2 分。 5.发布安全生产目标的方式不 符合公众易于获得的要求,扣 2 分。 2.企业应签订各级组织的安全目标责任 书,确定量化的年度安全工作目标(将 目标进行分解到各级组织),并予以考 核。企业各级组织应制定年度安全工作 计划,以保证年度安全工作目标的有效 完成。 查文件: 1.企业的年度安全生产目标和安 全生产工作计划; 2.各级组织的安全生产目标责任 书; 3.各级组织年度安全生产工作计 划; 4.各级组织的安全生产目标责任 书的考核与奖惩记录。 注:结果性指标 6~12个月考核一 次,专业性指标或过程性指标 1~3 个月考核一次。 询问:1.主要负责人及各级组织负 责人是否了解本级组织的安全生 产目标; 2.抽查从业人员是否了解本组织 的安全生产目标。 【未签订各级组织的安全目标 责任书,扣 20分(B级要素否 决项)】 1.每缺一个组织的安全生 产目 标责任书,扣 2分; 2.安全生产目标责任书内容与 本组织的安全生产职责不符,扣 1分; 3.企业未制定年度安全生产工 作计划,扣 4分; 各级组织未制定年度安全生产
危险化学品企业安全生产标准化定级评分标准(2023版).pdf
下载提示

欢迎注册登陆领取积分/会员免费下载--获取途径:

1.上传文档获得2积分      2.签到获取。  3.个人中心获取邀请链接邀请好友获取积分   4.参加首页活动免费获取7天/90天会员

AI助手联系客服