登录
内容
内容
文库
首页
分类
文库专题
文档悬赏
文库移动端
网盘资源
标签库
智安生态
资讯
AI助手
智安导航
智安培训
考培中心
VIP
签到
文库
实用文档
合同/协议
劳动合同
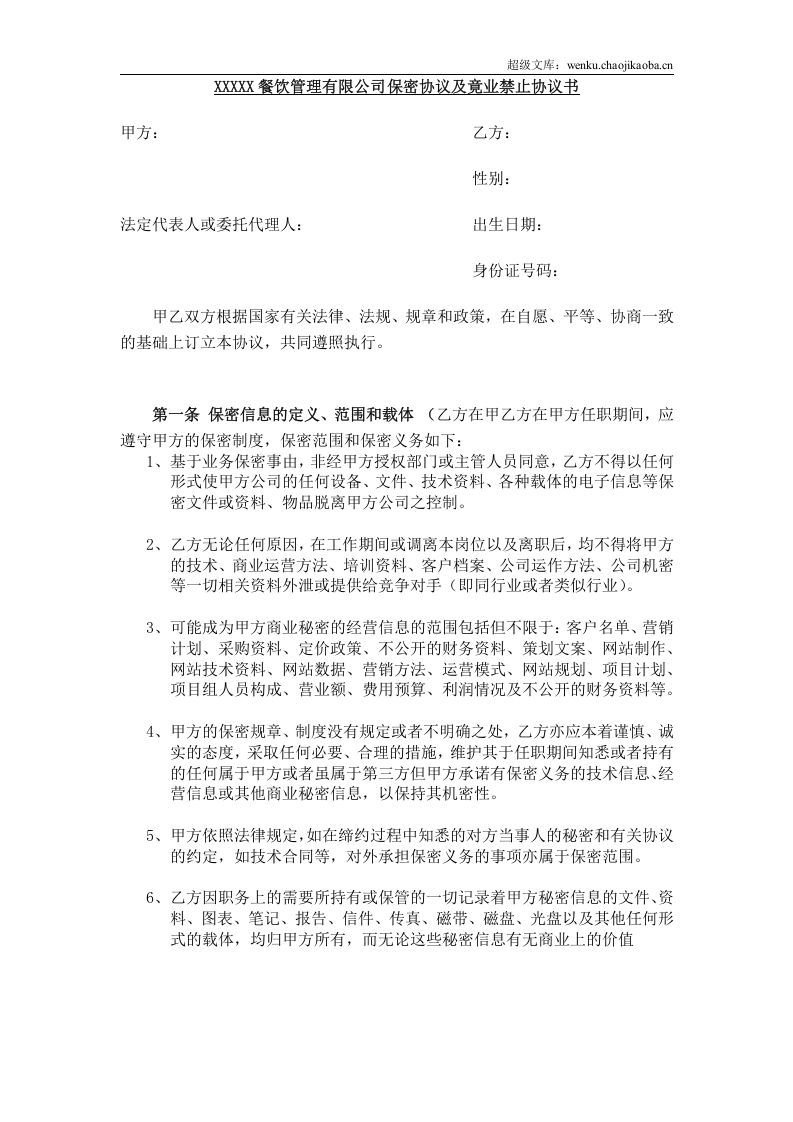
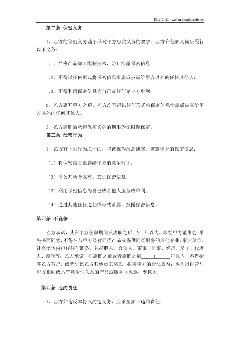
餐饮保密协议及竟业禁止协议.doc
付费文档
积分文档
合同
DOC
3页
下载0
2023-01-25
浏览77
收藏0
点赞0
评分-
5积分
收藏
已收藏
文档描述
餐饮保密协议及竟业禁止协议.doc
下载提示
欢迎注册登陆领取积分/会员免费下载--获取途径:
1.上传文档获得2积分 2.签到获取。 3.个人中心获取邀请链接邀请好友获取积分 4.参加首页活动免费获取7天/90天会员
AI助手
|
联系客服
职场先锋
这个人很懒,什么都没留下
未认证用户
查看用户
该文档于
上传
推荐文档
中外劳务合同.doc
最新文档
最新学校聘用合同范本.doc
最新私营企业劳动合同样本.doc
咨询顾问协议.doc
专业技术人员聘用合同书.doc
专业技术人员劳动合同.doc
主持人聘任合同.doc
主持兼职合同(范本).doc
主播线下签约协议.doc
主播兼职合同.docx
终止劳动合同通知书.doc
您正在使用低版本浏览器,为了获得更良好的体验,建议您升级浏览器,为您推荐:
谷歌浏览器
火狐浏览器
360浏览器
×
文库主页
上传文档
智安导航
安全资讯
智安ai
智安培训