登录
内容
内容
文库
首页
分类
文库专题
文档悬赏
文库移动端
网盘资源
标签库
智安生态
资讯
AI助手
智安导航
智安培训
考培中心
VIP
签到
文库
企管/人资/营销
市场营销
客户管理
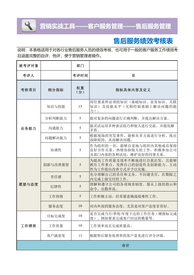
售后服务绩效考核表.xls
XLS
4页
下载0
2024-01-04
浏览12
收藏0
点赞0
评分-
20积分
收藏
已收藏
文档描述
售后服务绩效考核表.xls
下载提示
欢迎注册登陆领取积分/会员免费下载--获取途径:
1.上传文档获得2积分 2.签到获取。 3.个人中心获取邀请链接邀请好友获取积分 4.参加首页活动免费获取7天/90天会员
AI助手
|
联系客服
安达天下
这个人很懒,什么都没留下
未认证用户
查看用户
该文档于
上传
推荐文档
最新文档
新增客户详情表.xlsx
新客户调查表.xlsx
潜在客户调查总结表.xlsx
客户月拜访计划表.xlsx
客户销售利润排行榜.xlsx
客户销售额排名.xlsx
客户通讯簿.xlsx
客户认定申请表.xlsx
客户人数及平均消费金额分析.xlsx
客户平均销售次数和金额分析.xlsx
您正在使用低版本浏览器,为了获得更良好的体验,建议您升级浏览器,为您推荐:
谷歌浏览器
火狐浏览器
360浏览器
×
文库主页
上传文档
智安导航
安全资讯
智安ai
智安培训