文库 企管/人资/营销 人力资源/行政 岗位职责/说明书

制药公司各岗位员工绩效考核表(20200702172117).pdf

付费文档 积分文档 绩效考核 考核 PDF   42页   下载0   2023-09-17   浏览82   收藏0   点赞0   评分-   1459字   35积分
温馨提示:当前文档最多只能预览 5 页,若文档总页数超出了 6 页,请下载原文档以浏览全部内容。
制药公司各岗位员工绩效考核表(20200702172117).pdf 第1页
制药公司各岗位员工绩效考核表(20200702172117).pdf 第2页
制药公司各岗位员工绩效考核表(20200702172117).pdf 第3页
制药公司各岗位员工绩效考核表(20200702172117).pdf 第4页
制药公司各岗位员工绩效考核表(20200702172117).pdf 第5页
剩余37页未读, 下载浏览全部
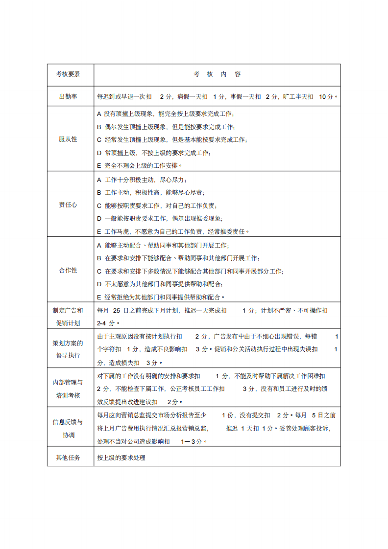
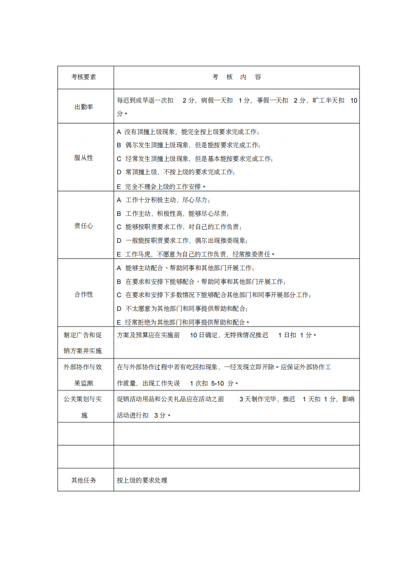
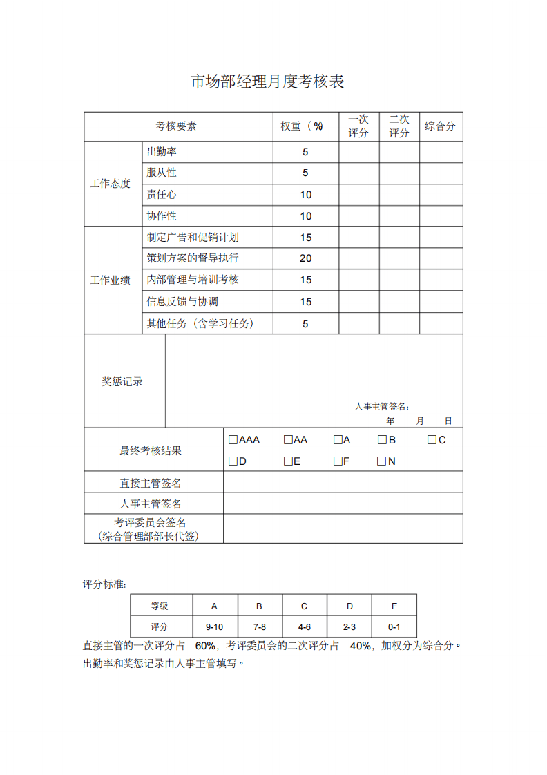
¸÷¸ÚλԱ¹¤¼¨Ð§¿¼ºË±í Ŀ ¼ Êг¡²¿¾­ÀíÔ¶ȿ¼ºË±í ............................................... 3 ²ß»®Ö÷¹ÜÔ¶ȿ¼ºË±í ................................................. 5 ¿Í»§Ö÷¹ÜÔ¶ȿ¼ºË±í ................................................. 7 ÏúÊÛ²¿¾­ÀíÔ¶ȿ¼ºË±í ............................................... 9 Ê¡²¿¾­ÀíÔ¶ȿ¼ºË±í ................................................ 11 Éú²ú²¿²¿³¤Ô¶ȿ¼ºË±í .............................................. 13 ³µ¼äÖ÷ÈÎÔ¶ȿ¼ºË±í ................................................ 15 ×ۺϹÜÀí²¿²¿³¤Ô¶ȿ¼ºË±í .......................................... 17 ÈËÊÂÖ÷¹ÜÔ¶ȿ¼ºË±í ................................................ 19 ÐÐÕþÖ÷¹ÜÔ¶ȿ¼ºË±í ................................................ 21 ²ÆÎñ²¿³¤Ô¶ȿ¼ºË±í ................................................ 23 »á¼ÆÔ¶ȿ¼ºË±í .................................................... 25 ³öÄÉÔ¶ȿ¼ºË±í .................................................... 27 Æ·Öʲ¿²¿³¤Ô¶ȿ¼ºË±í .............................................. 29 »¯ÑéÊÒÖ÷ÈÎÔ¶ȿ¼ºË±í .............................................. 31 Ô±¹¤Äê¶È×ÔÎÒÆÀ¼Û±í ................................................ 33 Ô±¹¤ÄÜÁ¦¿¼ºË¸ÄÉÆ±í ................................................ 35 Ô±¹¤ÄÜÁ¦¿¼ºË¸ÄÉÆ±í ................................................ 37 Ô±¹¤ÄÜÁ¦¿¼ºË¸ÄÉÆ±í ................................................ 39 Äê¶È¿¼ºË»ã×ܱí .................................................... 41
制药公司各岗位员工绩效考核表(20200702172117).pdf
下载提示

欢迎注册登陆领取积分/会员免费下载--获取途径:

1.上传文档获得2积分      2.签到获取。  3.个人中心获取邀请链接邀请好友获取积分   4.参加首页活动免费获取7天/90天会员

AI助手联系客服