文库 法规规章标准库 常用安全标准规范

煤矿瓦斯检查工安全技术培训大纲及考核标准.pdf

付费文档 积分文档 PDF   9页   下载40   2024-04-15   浏览1693   收藏35   点赞55   评分-   5913字   15积分
温馨提示:当前文档最多只能预览 6 页,若文档总页数超出了 6 页,请下载原文档以浏览全部内容。
煤矿瓦斯检查工安全技术培训大纲及考核标准.pdf 第1页
煤矿瓦斯检查工安全技术培训大纲及考核标准.pdf 第2页
煤矿瓦斯检查工安全技术培训大纲及考核标准.pdf 第3页
煤矿瓦斯检查工安全技术培训大纲及考核标准.pdf 第4页
煤矿瓦斯检查工安全技术培训大纲及考核标准.pdf 第5页
煤矿瓦斯检查工安全技术培训大纲及考核标准.pdf 第6页
剩余3页未读, 下载浏览全部
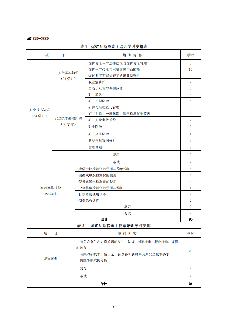
ICS D 备案号 中华人民共和国安全生产行业标准 AQ 1058-2008 煤矿瓦斯检查工安全技术培训大纲 及考核标准 Training outline and examination requirements of safety technology for gas man in coal mine (送审稿) 2008-11-19 发布 2009-01-01 实施 国家安全生产监督管理总局 发布 前 言 本标准首次发布。 本标准为强制性标准。 本标准由国家煤矿安全监察局提出。 本标准由全国安全生产标准化技术委员会煤矿安全标准化分技术委员会归口。 本标准起草单位:中国矿业大学(北京) 、河南煤矿安全监察局、河北煤矿安全监察局、河南煤 矿安全监察局安全技术培训中心、平煤集团公司天安安全技术培训中心。 本标准起草人:周心权、张振普、李谨、瓮立平、时志钢、党国正、杜春立。 3 AQ1058-2008 煤矿瓦斯检查工安全技术培训大纲及考核要求 1 范围 本标准规定了煤矿瓦斯检查工的基本条件、安全技术培训(以下简称培训)大纲和安全技术考 核(以下简称考核)要求。 本标准适用于煤矿瓦斯检查工的培训和考核。 2 规范性引用文件 下列文件中的条款通过本标准的引用而成为本标准的条款。凡是注日期的引用文件,其随后所 有的修改单(不包括勘误的内容)或修订版均不适用于本标准,然而,鼓励根据本标准达成协议的 各方研究是否可使用这些文件的最新版本。凡是不注日期的引用文件,其最新版本适用于本标准。 煤矿安全规程 3 术语和定义 下列术语和定义适用于本标准。 3.1 煤矿瓦斯检查工 gas man in coal mine 从事煤矿瓦斯检查工作的专职人员。 4 基本条件 4.1 年满 18 周岁(男性) 。 4.2 身体健康,无妨碍履行本工种的疾病或生理缺陷。 4.3 初中及以上文化程度。 5 培训大纲 5.1 培训要求 5.1.1 应按照本标准的规定对煤矿瓦斯检查工进行培训和复审培训。复审培训周期为两年。 5.1.2 培训应坚持理论与实践相结合,侧重实际操作技能训练;应注意对煤矿瓦斯检查工进行职业 道德、安全法律意识、安全技术知识的教育。 5.1.3 通过培训,煤矿瓦斯检查工应掌握安全技术知识(包括安全基本知识、安全技术基础知识) 和实际操作技能。 5.2 培训内容 5.2.1 安全基本知识 5.2.1.1 煤矿安全生产法律法
煤矿瓦斯检查工安全技术培训大纲及考核标准.pdf
下载提示

欢迎注册登陆领取积分/会员免费下载--获取途径:

1.上传文档获得2积分      2.签到获取。  3.个人中心获取邀请链接邀请好友获取积分   4.参加首页活动免费获取7天/90天会员

AI助手联系客服