文库 企管/人资/营销 市场营销 档案/制度

04-销售部薪酬、绩效考核标准.docx

DOCX   4页   下载0   2024-01-04   浏览14   收藏0   点赞0   评分-   2599字   50积分
04-销售部薪酬、绩效考核标准.docx 第1页
04-销售部薪酬、绩效考核标准.docx 第2页
04-销售部薪酬、绩效考核标准.docx 第3页
04-销售部薪酬、绩效考核标准.docx 第4页
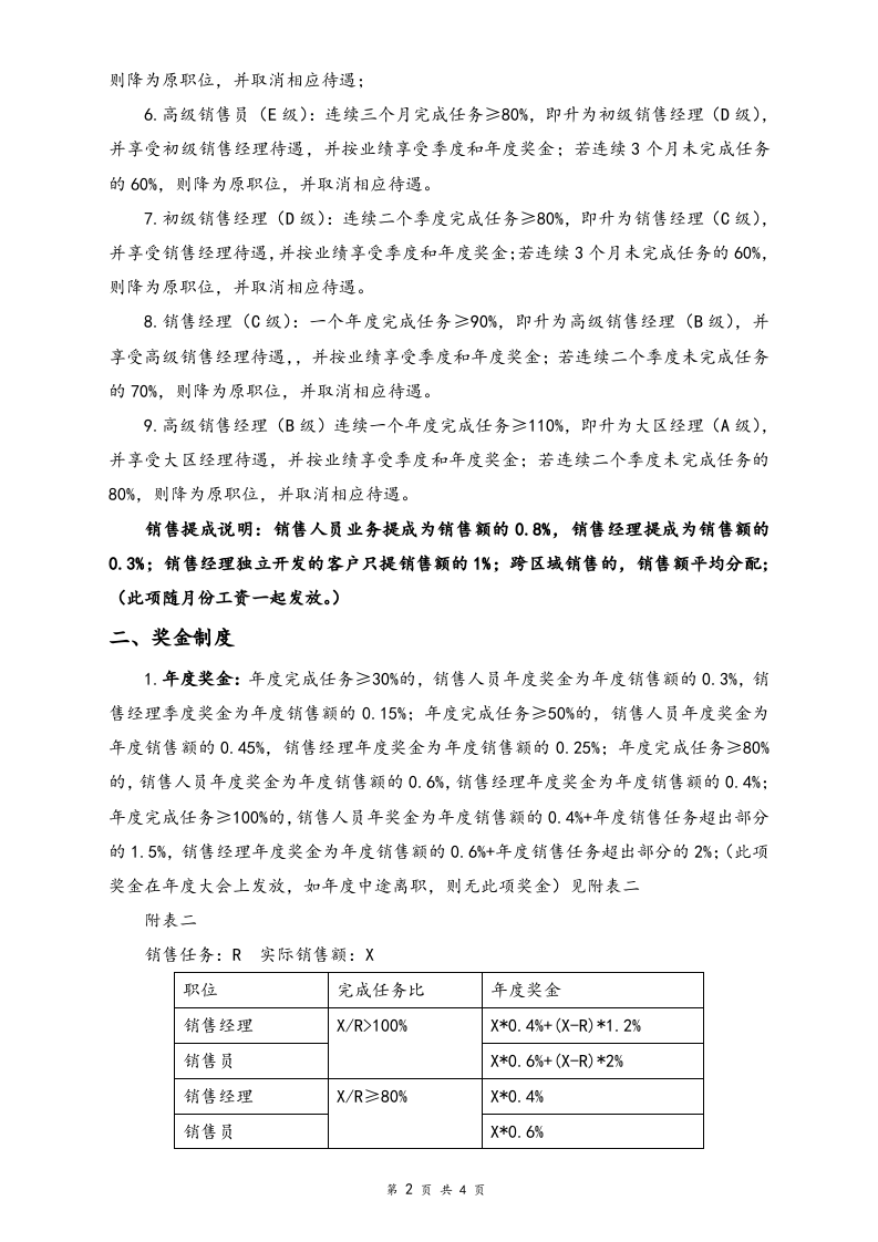
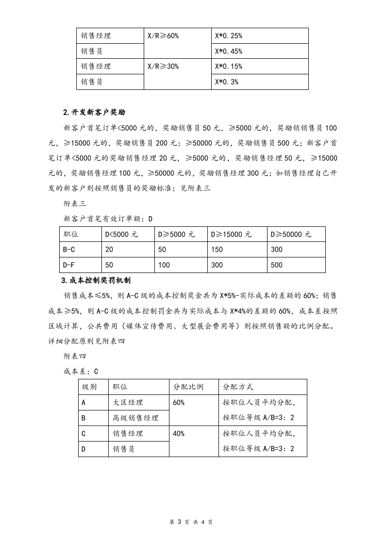
销售部薪酬、绩效考核标准 级别工资 附表一 X: 累积销量 SX: 实际销量 R: 任务 级别代码 级别职位 级别工资人民币(元) 晋级标准 业务提成 季度奖金 年度奖金 A 级 大区经理 4000 SX /R ≥ 100% 总 0.5% 有 有 B 级 高 级销售经理 3500 SX /R ≥ 90% 区 0.4% 有 有 C 级 销售经理 3000 SX /R ≥ 80% 区 0.3% 有 有 D 级 初级 销售经理 2700 SX /R ≥ 80% 个 1.2% 有 有 E 级 高级销售员 2400 SX /R ≥ 70% 个 1.2% 有 有 F 级 销售员 2000 X ≥ 20 万元 个 1% 有 有 G 级 初级销售员 1600 X ≥ 10 万元 个 1% 有 有 H 级 高级业务员 1300 X ≥ 5 万元 个 1% 有 -------- I 级 业务员 1000 X ≥ 3 万元 个 0.8% 有 -------- J 级 初级 业务员 ------------ -------------- 个 0.8% -------- -------- (每提升一个级别必须到人事部备案) 初级业务员 ( J 级 ) : 只享受业务提成, 无底薪和 奖金 , 销售额累计 ≥ 3 万元 ,升级为业务员 ( I 级 ) ,享受业务员待遇,并按业绩享受季度奖金;若连续三个月月销售增涨比 < 5% ,则降为原职位,并取消相应待遇; 业务员 ( I 级 ) : 销售额累计 ≥ 5 万元 ,升级为高级业务员 ( H 级 ) ,享受高级业务员待遇,并按业绩享受季度奖金;若连续三个月月销售增涨比 < 8% ,则降为原职位,并取消相应待遇; 高级业务员( H 级 ): 销售额累计 ≥ 10 万元 ,即升级为初级销售员( G 级 ),并享受初级销售员待遇,并按业绩享受季度和年度奖金;若连续三个月月销售增涨比 < 5% ,则降为原职位,并取消相应待遇; 初级销售员( G 级 ): 销售额累计 ≥ 20 万元 ,即升级为 销售员( F 级 ),并享受销售员待遇,并按业绩享受季度奖金和年度奖金;若连续三个月月销售增涨比 < 5% ,则降为原职位,并取消相应待遇; 销售员 ( F 级 ): 连续三个月完成任务 ≥ 70 % ,即升级为高级销售员( E 级 ),并享受高级销售员待遇,并按业绩享受季度和年度奖金;若连续 3 个月未完成任务的 50% , 则降为原职位,并取消相应待遇 ; 高级销售 员 ( E 级): 连续 三个月 完成任务 ≥ 8 0% ,即升为 初级 销售 经理( D 级 ) ,并享受 初级销售经理 待遇, 并按业绩享受季度和年度奖金;若连续 3 个月未完成任务的 60% ,则降为原职位,并取消相应待遇 。 初级 销售经理 ( D 级): 连续 二个季度 完成任务 ≥ 8 0% ,即升为销售 经理( C 级 ) ,并享受 销售经理 待遇, 并按业绩享受季度和年度奖金;若连续 3 个月未完成任务的 60%
04-销售部薪酬、绩效考核标准.docx
下载提示

欢迎注册登陆领取积分/会员免费下载--获取途径:

1.上传文档获得2积分      2.签到获取。  3.个人中心获取邀请链接邀请好友获取积分   4.参加首页活动免费获取7天/90天会员

AI助手联系客服