文库 企管/人资/营销 人力资源/行政 绩效考核

连锁酒店门店经营核心团队人员绩效考核制度.pdf

付费文档 积分文档 绩效考核 考核 PDF   7页   下载0   2023-08-26   浏览17   收藏0   点赞0   评分-   3987字   30积分
温馨提示:当前文档最多只能预览 5 页,若文档总页数超出了 6 页,请下载原文档以浏览全部内容。
连锁酒店门店经营核心团队人员绩效考核制度.pdf 第1页
连锁酒店门店经营核心团队人员绩效考核制度.pdf 第2页
连锁酒店门店经营核心团队人员绩效考核制度.pdf 第3页
连锁酒店门店经营核心团队人员绩效考核制度.pdf 第4页
连锁酒店门店经营核心团队人员绩效考核制度.pdf 第5页
剩余2页未读, 下载浏览全部
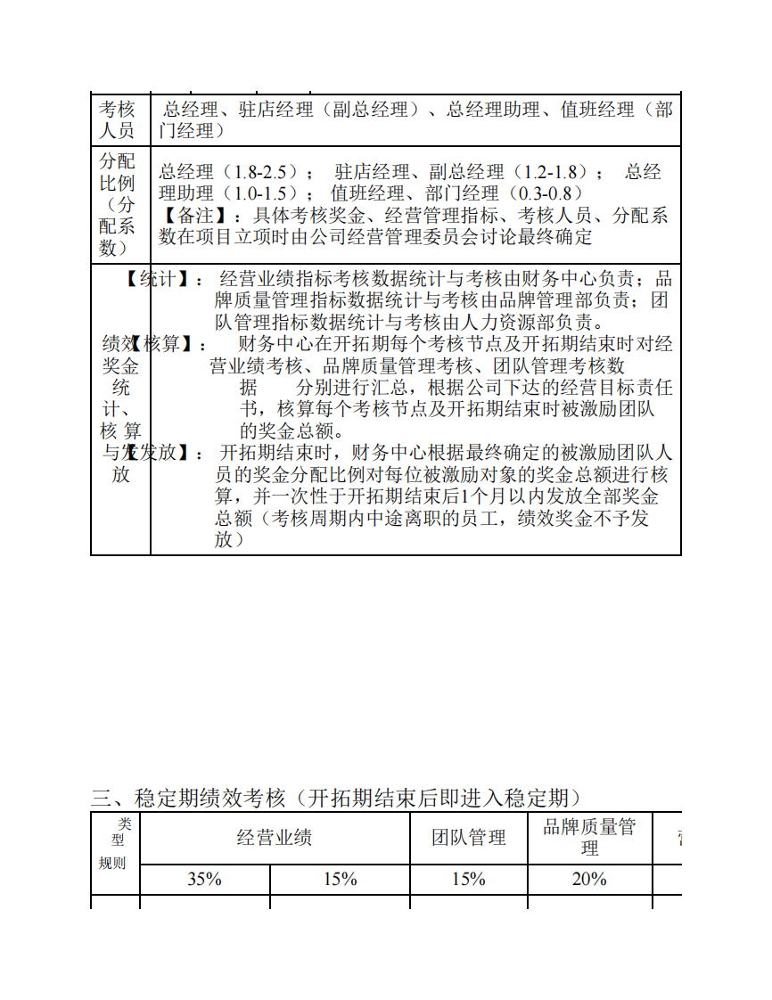
酒店门店经营团队人员绩效考核制 度 一、目的 为了提高酒店经营团队核心人员的工作激情,坚持“以绩 取酬、公平合理”分配观、“讲究效能、注重结果”的绩效观, 考虑门店经营的实际情况,更有效地使激励和约束相结合,实 现“奖优罚劣”,同时,为更好的稳定、培养和吸引优秀人才, 从而使门店经营团队核心人员的个人利益与公司的长远发展更 紧密的结合,充分调动其工作积极性,特制定此方案。 二、开拓期绩效考核(公司宣布门店正式营业后6个月期间 内) 奖励 类型 考核规 则 经营业绩(出租率) 品牌管理 团队管理 70% 20% 10% 考核 项目 节点业绩 平均业绩 明查 员工流失率 考核 目标 及奖 励 节 点 指 标 奖 励 指 标奖 励 目 标 奖 励 指 标 奖 励 1≥40%1.5 万 ≥75%9万 ≥85 分 6万≤50%3万 2≥50%1.5 万 ≥70%6万≥83<853万>50% <60% 1.5 万 3≥60%1.5 万 ≥65%3万 83 分 < 0 ≥60 0 4≥70%1.5 万 < 65% 0 5≥80%3万【备注】:考核出租率是指产生了实际营业收 入住房的出租率;免费房、赠送房等 未 产生实际房费的除外;公司签 单、招待房,年终由财务按成本统一 核算。 6≥90%3万 考核 人员 总经理、驻店经理(副总经理)、总经理助理、值班经理(部 门经理) 分配 比例 (分 配系 数) 总经理(1.8-2.5); 驻店经理、副总经理(1.2-1.8); 总经 理助理(1.0-1.5); 值班经理、部门经理(0.3-0.8) 【备注】:具体考核奖金、经营管理指标、考核人员、分配系 数在项目立项时由公司经营管理委员会讨论最终确定 绩效 奖金 统 计、 核 算 与发 放 【统计】: 经营业绩指标考核数据统计与考核由财务中心负责;品 牌质量管理指标数据统计与考核由品牌管理部负责;团 队管理指标数据统计与考核由人力资源部负责。 【核算】: 财务中心在开拓期每个考核节点及开拓期结束时对经 营业绩考核、品牌质量管理考核、团队管理考核数 据 分别进行汇总,根据公司下达的经营目标责任 书,核算每个考核节点及开拓期结束时被激励团队 的奖金总额。 【发放】: 开拓期结束时,财务中心根据最终确定的被激励团队人 员的奖金分配比例对每位被激励对象的奖金总额进行核 算,并一次性于开拓期结束后1个月以内发放全部奖金 总额(考核周期内中途离职的员工,绩效奖金不予发 放) 三、稳定期绩效考核(开拓期结束后即进入稳定期) 类 型 规则 经营业绩 团队管理 品牌质量管 理 营销管理 35% 15% 15% 20% 项 目 营业收入 毛
连锁酒店门店经营核心团队人员绩效考核制度.pdf
下载提示

欢迎注册登陆领取积分/会员免费下载--获取途径:

1.上传文档获得2积分      2.签到获取。  3.个人中心获取邀请链接邀请好友获取积分   4.参加首页活动免费获取7天/90天会员

AI助手联系客服